“互联网+医疗健康”新政对行业的六大影响
作者Dr.2,Medicool医库公司董事长
今年“互联网+医疗健康”的政策文件频发,4月《国务院办公厅关于促进“互联网+医疗健康”发展的意见》(下面简称《意见》)成为互联网医疗布局的基础蓝图。
解读该《意见》主要包括三个方面的内容:
一是健全“互联网+医疗健康”服务体系;
二是完善“互联网+医疗健康”的支撑体系;
三是加强行业监管和安全保障。
7月12日,为更加深入“互联网+医疗健康”的发展,国家卫生健康委员会、国家中医药管理局联合发布《关于深入开展“互联网+医疗健康”便民惠民活动的通知》(下面简称《通知》)。《通知》具体从以下十个方面提出30条具体措施,旨在落实“互联网+医疗健康”服务体系,为老百姓看病就医带来便捷。
就医诊疗服务更省心
结算支付服务更便利
患者用药服务更放心
公共卫生服务更精准
家庭医生服务更贴心
远程医疗服务全覆盖
健康信息服务更普及
应急救治服务更高效
政务共享服务更惠民
检查检验服务更简便
根据这些政策性文件,我们来具体看看这些文件对未来医疗行业产生哪些影响,为企业发展指明哪些方向。
大力发展互联网医院
互联网医院何去何从,一直都是行业关注的焦点。尤其是2015年,原国家卫计委明确表示,“除了医疗机构提供的远程医疗外,其他涉及医学诊断的工作不允许在互联网上开展,可以做健康方面的咨询。”难道方兴未艾的互联网医疗产业要被叫停?在政策“动荡”年代,一批互联网医疗企业不得不寻求转型。
直到2018年,国家政策和文件为互联网医院发展指明方向。《通知》明确鼓励发展互联网医院。除了要求建立完善网上预约诊疗服务平台之外,我们还注意到,在确保医疗质量和信息安全的前提下,《通知》鼓励积极为患者在线提供部分常见病、慢性病复诊服务,以及随访管理和远程指导,逐步实现患者居家康复,不出家门就能享受优质高效的复诊服务。
在鼓励预约诊疗,在线问诊复诊等在这些配套政策中,最受关注的莫过于医保支付和”一站式”支付结算服务体系。互联网医院要想长期生存,就必须通过支付制度的认可。如果连医生看诊都不能在互联网兑现,那么互联网医疗也就没有生命力。
对此,《通知》也鼓励医疗卫生机构要通过自助机具、手机客户端等多种途径,优化支付流程,改善结算模式。在保障信息安全的前提下,加强与医保、商保、银联、第三方支付机构合作,为患者提供多种在线支付方式。到2020年,二级以上医院普遍提供移动支付等“一站式”结算服务。
医药电商网售处方药悲喜交加
网售处方药的变迁也让医药电商企业宛如坐过山车,悲喜交加。早在2013年、2014年国家就在部分省市进行互联网第三方平台药品网上零售试点工作。但是2016年8月,互联网第三方平台药品网上零售试点工作被叫停。尤其2017年原国家食药监总局的两份文件均明确:不得通过网络销售处方药。虽然Dr.2坚定乐观地认为网售处方药是必然趋势,但是政策扑朔迷离,利益制衡交织。
直到4月的《意见》和7月的《通知》,对此有了明确的官方说法。《通知》鼓励有条件的医疗机构推进“智慧药房”建设,实现处方系统与药房配药系统无缝对接,方便群众及时取药。线上处方经药师审核后,医疗机构、药品经营企业可委托符合条件的第三方机构配送。
由此可见,医药电商与线下医院进行了处方共享系统对接,率先实现了实时共享、互联互通,通过处方共享系统流转医院处方,建立配送系统,这样的医药电商体系将占的先机。
建立执业药师在线药事服务制度
网络售药的另一个阻力是药事服务的短缺,网上处方提交、执业药师指导等问题尚未有效解决。在面向顾客的网络售药交易过程中,顾客往往只看在网上口碑评论,消费记录等可观原因,却在药品质量方面很难把握,因此执业药师严格把药品安全至关重要!
因而,从事互联网药品交易服务的第三方,药店应由执业药师开展网上咨询服务;销售处方药应当建立执业药师在线药事服务制度,由执业药师负责处方的审核及监督调配,指导合理用药。
另外,临床药师除了面向顾客提供药事服务之外,还要指导基层医务人员提高合理用药水平,对向基层医疗卫生机构延伸的处方进行在线审核。
慢病随访与健康档案
健全管理网络是慢病管理的硬件基础。目前区域卫生信息平台的建设未见明显效果,慢病患者的电子健康档案、电子病历等信息无法在不同医疗机构间有效流转,使得不同机构的医生不能获得患者病史。
因此当务之急是借助互联网+将以上信息汇集到一起,形成一套连贯的、可以流转的个人健康档案,这样才有可能让慢病管理实现各系统之间的无缝配合衔接。
此外,我国居民健康档案没有统一的信息软件,慢病监测网络也未完善,尚未建立全国统一的慢病防治信息平台,医生缺少慢病患者有效的生活习惯和生活行为数据(如膳食、运动、行为习惯、健康心理等多方面数据),并且慢病患者自主监测的生命体征数据不连续且不能被医生及时了解和监控,使得医生对慢病患者的诊疗大众化,难以做出个性化、精准化的诊疗方案。 对此,《通知》也鼓励实现健康档案的联通整合与健康管理服务:

家庭医生真正称为居民健康“守门人”
老生常谈,看病难看病贵是因为医疗资源分布不均造成的,基层首诊、双向转诊、急慢分治、上下联动的分级诊疗模式也早在2015年就明确提出了。
2016年国家卫计委为新一轮试点城市并提出了明确的工作目标:进一步提升基层服务能力、推进家庭医生签约服务、探索组建医疗联合体、科学实施急慢分治、加快推进医疗卫生信息化建设、促进区域医疗资源共享、加强部门协调、完善配套政策等。
今年7月的《通知》则确立了三个家庭医生的具体措施,推进家庭医生签约服务、家庭医生上转患者渠道以及提升家庭医生服务能力:
家庭医生是社区卫生医疗服务机构的主力军,但是目前,中国的基层全科医生十分奇缺水平参差不齐,优质医疗资源下层难以实现。
因此从国家层面上下一步要为家庭医生的成长扫清障碍,从基层全科医生的薪酬制度、晋升制度、事业发展平台、全科医师制度等方面为基层医生着想,创造条件,才能让优秀人才投身基层、留在基层。
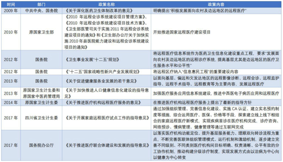
远程医疗未来可期
远程医疗早已不是新鲜事物。近年来,国家从顶层设计上,不断出台相关政策,正视远程医疗。
今年7月的《通知》进一步明确了远程医疗的服务内容以及远程医疗的覆盖范围。
医疗联合体牵头医院要建立远程医疗中心,向医疗联合体内医疗机构提供远程会诊、远程影像、远程超声、远程心电、远程查房、远程监护、远程培训等服务。
推广“基层检查、上级诊断”模式,拓展基层卫生信息系统中医学影像、远程心电、实验室检验等功能,积极应用智能辅助诊断系统,提升基层医疗服务能力和效率。
到2020年,实现远程医疗服务覆盖全国所有医疗联合体和县级医院,并逐步向社区卫生服务机构、乡镇卫生院和村卫生室延伸。
当然,远程医疗也存在一些问题,分级诊疗落实存在阻力、远程医疗产品自身技术问题、患者医疗习惯一时难以改变,虽然这些都对远程医疗的发展存在一定的制约、限制,但从发现问题到解决问题需要一个过程,远程医疗一旦突破了瓶颈,毋庸置疑其爆发的市场空间不可估量。
因此新政影响下,上述这六个大的方面一定会催生出一系列巨型的服务公司,互联网医疗整个行业将进入崭新的一页!
(欢迎转载,注明作者和出处即可,愿意与Dr.2交流的请加微信号:medicool2)
浏览次数:4267次