想黑“春雨医生”的同学吃了一个大大的哑巴亏!

作者Dr.2,珍立拍股份公司董事长     

       

最近忽然一篇非常老旧,无太多技术含量、黑春雨的文章沉渣泛起。作者只是一名普通医生,因此对大量问题认识片面,也是正常的,也谈不上恶意。但是,之所以这种只靠“标题党”危言耸听的文章能够大规模刷屏,是瞒不过我们行内人士的:有幕后推手,做了大量付费推广、广泛传递,而且既然已经做了这次PR攻势,应该还是会有连环的PR策略。这应该是此前有大量这种前科的友商所为,私下猜测这鬼子多半不是姓丁就是姓当,哈哈!

首先,我要澄清一个观点。有非常多的医生会说:我认为是怎样怎样,这个应该如何如何,应该对我们医生如此这般……那么,我想问的是:谁告诉你,医生就懂医疗?好比说,会开飞机就懂航空业?设计了几个楼盘,就懂房地产?操作了一些机器,就懂机械行业?诸如此类的逻辑悖论比比皆是。其实,绝大多数医生是被分到各个细分的专科做自己的业务,日常的诊疗工作跟流水线并无太大区别,所谓行医多年就懂医疗行业是很荒谬的。且不说其他,就是卫生经济学,医疗运营管理、临床路径,全成本核算,DRGs、药品福利管理,宏观医改政策,医疗单位人事制度改革,患者为中心模式,医药分家,分级诊疗等等,又有多少医生明白,哪怕只是名词解释?而这也是医疗行业运行至关重要的课题,任何领域都是有学术和实战操盘的,很多医生只是不懂装懂,屁股决定脑袋的胡说八道!

回到春雨这件事本身,既然有人黑,我们就来测试和考察一下,没有调查就没有发言权。

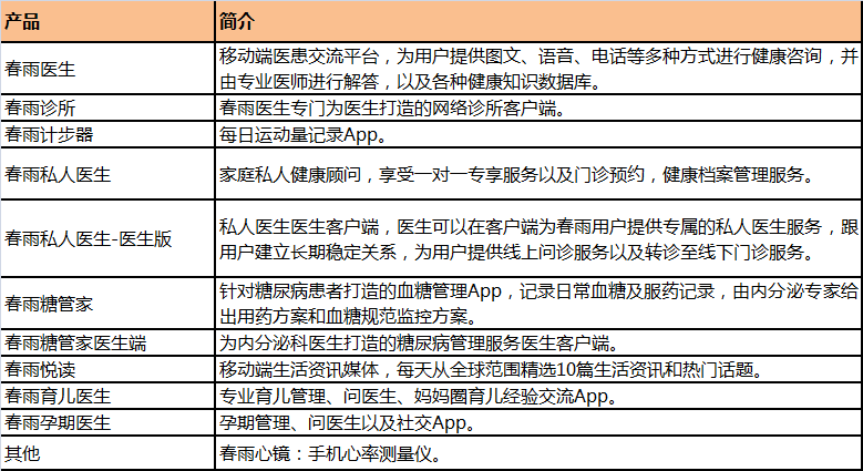
北京春雨天下软件有限公司旗下有11App

还有跟其他公司合作的以视频传媒为核心的,Dr.2将其称之为“春雨客厅计划”。

主力产品测试

春雨医生-专家医生在线问诊、家庭生活健康咨询平台,在线问诊移动客户端,为用户提供在线问诊、症状自诊、疾病库、药品库、附近的药店医院、健康自测工具箱、健康助手(睡眠运动)、健康新闻等服务的移动医疗平台。这又是一个巨型软件,所以测试过程略

软件评价:

①数据交互性好,主功能模块突出。

②使用过程没有出现任何的数据加载错误或者闪退等bug,稳定高效,逻辑清晰。

③健康助手的智能健康助手,让用户感觉很温暖。

春雨医生问医生用户体验

  快速问医生(完全免费):提交问题后,系统智能分诊,由平台医生接诊,回复速度一般在2分钟,医生回复认真负责,会进行相关症状的详细问诊,再给出治疗建议,体验良好;而且在问诊页面还可以查看类似问题(根据以往用户提问的大数据进行问题归类汇总)以及一键多问,设计理念非常棒!

②付费问诊:这块春雨在医生质量上进行了严格把关,所有医生均为主治以上资历,保证患者的问诊质量,目前已经包括了18个科室。

这里Dr.2选择不同的科室进行了问诊深度调研。

1指定医生付费图文咨询,直接支付费用后,由医生在空闲时间回复,回复速度不确定,我们实际测试都是数小时以上,甚至第二天的情况。

2指定医生电话咨询,可以预约咨询时间或者立即咨询,都是由春雨医生为中介进行两方接通电话,如果通话时间少于1分钟是免费的。

3视频咨询则是付款后,和医生预约时间进行。

整体医生的回复情况良好,都会很详细的对病情进行分析,没有敷衍的情况;在回复速度以及使用体验上Dr.2认为免费咨询要优于付费咨询,但是付费咨询主要是针对病情相对严重的问题,因此用户希望得到的是更为专业权威的回复,并不追求速度,用户可以根据自己的需求自由选择。

有一点瑕疵,在付费咨询的医生中,竟然出现没有开通任何服务的医生,虽然只是极少的几个,不过这些未开通咨询服务的医生是如何出现在平台中的,这就会让爱钻牛角尖的一些鬼子小题大做,影响用户体验。

总结:春雨的移动端技术是行业最好的!

百度指数:春雨医生

易观智库-用户雷达数据

有很多人会说春雨有各种各样的问题,具体的业务数据暂不在此赘述。我想先说说我们做宏观分析时候的逆向思维,好,你觉得这个也不行,那个也不行,那么,你认为什么样的企业才是最终比较好的形态?是迎合眼前的医生或者患者,就是最好的移动医疗公司?

从移动医疗的根本来说,它是以移动互联技术为载体,以临床为核心,连接医、药、患的新型医疗体系,技术是第一驱动力!移动互联可以让产业更加透明、更加高效和降低边际成本,因此这也是互联网商业模式能重构其他传统行业的重要原因。现在我们从宏观逆推来看下,春雨俨然符合这几点:第一,从平台去寻医问药,健康咨询是完全透明化的,这个透明是一件很了不起的事情,全世界哪里有信息高度不对称,暗箱操作、潜规则,哪里就能使互联网发挥最大的威力,医疗就是其中之一。第二,你会发现,它把这件事的运营效率提升了,而且提升得非常明显。我们实际测试,春雨医生是对患者咨询、提问反馈最快的平台,同时应用了互联网众包的商业模式,也降低了整个运营成本。所以即便是轻问诊,也有非常巨大价值的,要知道临床工作中至少有一半的人根本不需要来看病,有些看错科室,有些是小题大做,还有很多就是来问点事或寻求安慰,大量就是复诊配药或者做个检查而已。所以这件事一定会有人去做,没有春雨也会有别人。

而且并非如大家所说,所有商业模式一定要走线上线下,之前有很多公司从线下走到线上,是因为线下成本太高,还被边界限制,比如京东;现在很多企业从线上走到线下,也有一个重要的原因是线上成本已经太高了,获得每个用户已经上百块钱,反而线下地推的成本更低。所以,无论正向反向O2O,它的核心驱动力是成本结构,还有用户使用场景的不断变化,不存在什么唯一正确的商业模式。

整个中国乃至全世界,最成功的互联网医疗公司是百度,一年有数百亿的营收,创造了整个企业近三分之一的自由现金流,而百度的主要模式是以搜索信息透明化为核心,面向整个大众,构建了第一个流量入口,当然随着生态的演进和利益驱动,会出现诸如莆田系和虚假广告之类,这也在所难免,而企业也利用他的市场支配地位获得了一些不正当利益,这里暂不探讨道德问题,我们只探讨商业模式。

互联网商业模式的核心在于占领用户心智,改变用户行为。首先就要占领用户心智。再来看春雨医生,它还有一个非常大的价值——全中国PR最好的移动医疗企业。任何一个新办的企业,想要达到春雨这种知名度,现在来看,花两年投入5-10个亿都没有用了,所以,他已经率先开始构建流量入口,并进行医疗O2O的布局,包括线下诊所、药商、健康生活方式及社交等,逐渐用高频的行为留住用户、激活流量进行长尾。基于结构化的数据库分析,对问诊行为、咨询问题以及回答所建立的体系,随着时间延长,会越来越有价值。

我在可以推测一下春雨未来的布局,从宏观来看,春雨是想建立一个超大型医疗商业综合体系,未来背后一定会有商保和医保推动,构建线上的超级流量入口进行平台卡位,再对线下广泛布局,形成立体模式,不停地形成正向反向的O2O和区域服务的模式,配合大企业用户的覆盖,高端人群的海外就医,智能硬件和医药电商合作平台。而且我认为春雨是比较有可能实现这个目标的公司之一,而且我估计他们最终的融资方很有可能和丁香园一样,是大型保险公司或者保险公司联合体,以我对锐哥睥睨天下的性格判断,应该是两到三家可能性大,这样能够聚合足够资源,也避免站队的问题。而诊所也是布局中的重要部分,结合其它希望布局诊所的移动医疗公司具体分析如下。

挂号网微医是以医院为中心,核心是逐渐从医院获取用户,导流后以医生或医生集团为核心,建立一套院外体系。事实上这样的路线图非常艰难,如果动作大了,会遭遇公立医院集体反弹,动作小了收效甚微,而且通过挂号这个行为转向微医,转化率也非常低。丁香园采用完全自建诊所,我觉得也是被迫,因为丁香园在C端的影响力是非常小的,这种自建模式会遇到巨大的困难:第一,模式很难复制,不得不自己建立一个个精品店;第二,这种模式实际上是反国家三级分诊制度的,建立的是一个相对中高端的精品全科门诊,众所周知,全科门诊一般是大病看不了,小病看不死,所以,它所能接受的用户画像是中高端人士,而且诊所是有半径的,这导致如果没有一定规模化,是没有任何价值的,不管谁跟他战略合作,都是如此,而且自建中高档精品店成本远超大家想象,事实也证明这个问题:丁香园计划中的3个诊所,目前,一个还不知道方向,一个在选址,另外一个本来大规模宣传在今年1008日开业,还给社区里面发了大量叮当诱导转发做广告,结果实地发现,并没有开业,那么,招聘的35个医生及员工每天都在空耗成本。据江湖传言,未能如期营业是因为环评不过,也遭到了附近居民强烈反对,我觉得这个问题,这个丁香诊所最终是可以解决的,因为会不惜一切代价保住面子,但是很有可能最后不得不妥协,每年付出一大笔费用,因此这个单体诊所是失败的,当然这次失败并不代表整体失败,就当花钱买教训,所以啊,谁告诉你曾经当过医生,做过医疗网站你就会开诊所?

我估计春雨可能会跟大批地产商、医疗服务商进行对接,把服务纵深下去,它是采用全国合作的方式,类似于滴滴的众包模式,首先就规避了非常多的风险,包括初建、成本、中期投入等等,有效的盘活了社会资源,减少了整个社会的浪费和空置率。只要能给合作方带来流量,就会星火燎原,江湖传言已经布局100多家了,而如果这时有保险公司支持一把的话,我只能说后果很严重啊!

有江湖传言透露,春雨已经拿到一笔巨额融资,成为一只新的独角兽,而根据统计数据分析,一般Dr.2说出来的谣言,大部分会成为现实。这个“春黑事件”对它毫发无损,不但无损,反而导致春雨的品牌商誉上升,变成一个群体关注性事件,其正、负面的辩论都起到了巨大的宣传作用。监测流量发现,春雨近期的用户注册数、问题活跃数、医生注册数都暴涨,因为人都有好奇和逆反心理:既然你说不好,那就亲自试试,体验后发现,哎呦不错哎!所以该事件很有可能变成“偷鸡不成蚀把米”的经典案例,如果万一是春雨自编自导的这出戏,那也是非常了不起的,它只用几百万的成本,获得了超千万的引爆营销效果。

从横向布局来说,春雨未来也会跟医生社区进行交互合作、内容补齐,跟传媒合作,通过小米或各种客厅电视系统,逐步打造C端流量优势。结合春雨整体200多人及目前运营成本,大概算下,其每年投入在一个多亿左右,如果这一轮融到十几个亿,可以说已经安全了,之后会展开收购布局。而且春雨的投资收购布局也比较独特,可能会采用四处募资一起构筑生态的做法,第一分散风险,第二聚拢更多的资源,有点类似众筹,可以更广泛的借助各LP的资源,同时也可以投一些竞争性项目,让项目分布更宽一些,这也是互联网魅力。好比你觉得它必须应该是通过这个方式进去,通过另一个方式出来,其实,有了流量优势后,可以不停正向反向进行重构,而且不断重构的本身也会加快流量上升,会出现强者恒强,未来可能医患端会出现春雨医生、平安好医生、挂号网、好大夫,华康、去医院这些项目的激战和竞合,是玩“三国杀”还是“跑得快”,或者“斗地主”呢?总之一切皆有可能!整个移动医疗的下半场仍然是精彩纷呈的,让我们拭目以待。

(欢迎转载,注明作者和来源即可,愿意与Dr.2交流的请加微信号:2823095726)


浏览次数:4186次