基于OpenStack的医疗私有云方案(下)

作者:吴江     

       

2.1 OpenStack–云时代的Linux


搭建企业IaaS私有云,可以采用商用软件,比如VMware公司的vSphere,也可以使用开源软件类似于OpenStack、CloudStack等等。采用开源软件的好处一个是费用低,不需要购买软件License, 另一个好处是开放源码,方便二次开发定制。现在是一个开源软件的时代,很多开源软件,比如Linux操作系统,MySQL数据库,Android手机操作系统等等,都属于开源软件,它们在功能和应用广泛程度上,已经超过了商用的软件。

OpenStack是由NASA(美国航天局)和著名的服务器托管商Rackspace发起的一个开源项目,2010年推出第一个版本。相对于其它开源云平台软件,OpenStack 的License最友好,项目活跃度最高,参与开发人员最多,是目前看来最有前途的一个开源云平台。OpenStack被喻为云时代的Linux,有望在今后10年,成为公有云、私有云建设的行业标准。

几乎所有的大型IT公司,比如IBM、HP、Oracle都已经推出了自己的基于OpenStack的解决方案(http://www.openstack.org/marketplace/distros)。已有很多著名的公有云服务是运行在OpenStack之上,比如国外的RackSpace和HP的public cloud 。国内的OpenStack用户群体也在逐渐发展,先是瞬联软件、趣游、网易等分别开始尝试基于OpenStack开发部署自己的云平台,之后爱奇艺、用友、京东、百度、360、美团等纷纷选用OpenStack。

2.2 OpenStack的主要功能

1.管理和虚拟化相关资源(CPU、内存、硬盘、网络),提高资源利用率。

2.管理局域网(DHCP、VLAN、IPv6等等),为应用程序提供灵活的网络模式。

3.带有身份认证和资源使用限额控制,容易管理接入用户,阻止非法访问。

4.分布式和异步体系结构,提供高弹性和高可用性系统。

5.虚拟机镜像管理,可以存储,导入,共享和查询虚拟机镜像。

6.虚拟机实例管理,用户可暂停、重启虚拟机,也可以方便地对虚拟机做扩容。

7.创建和管理实例类型(Flavors),用户可以通过菜单选择要创建的虚拟机的大小。

8.iSCSI存储容器管理,做到数据与虚拟机分离,容错能力变强,更加灵活。

9.在线迁移虚拟机实例。

10.动态IP地址分配。

11.安全分组,定制安全访问规则,灵活分配、控制接入虚拟机实例。

12.通过浏览器的VNC代理,快速访问虚拟机实例。

2.3 OpenStack的架构

OpenStack的设计遵循松耦合的原则,它由多个核心组件组成,每个组件可以单独部署,极大地提高了系统的可扩展性。国外已有能管理数千台物理机的OpenStack集群。

如图所示,OpenStack 的核心组件包括:

左侧是Horizon仪表盘,显示了一个可为用户和管理员用来管理OpenStack 服务的用户界面。Nova提供了一个可伸缩的计算平台,用来支持大量服务器和虚拟机的配置和管理。Swift实现一个具有内部冗余、可大量伸缩的对象存储系统。在底部的是Neutron,实现了网络连接即服务(networkconnectivity as a service)。最后,Glance项目为虚拟机磁盘映象实现了一个存储库(映像即服务(image as aservice))。

2.4 OpenStack各组件之间的关系




Compute(Nova),它提供一个工具来部署云,包括运行实例、管理网络以及控制用户对云的访问。它对外提供API,用户可以用API来完成创建虚拟机等工作。对内可以使用不同的虚拟化技术,例如Linux KVM、VMware和Xen。

OpenStack Object Storage(Swift),是一个可扩展的对象存储系统。对象存储支持多种应用,比如复制和存档数据,图像或视频服务。

OpenStack Image Service(Glance),是一个虚拟机镜像的存储、查询和检索系统。

各组件之间通过webservice或消息队列通讯。一个典型的创建虚拟机的过程是:

1.用户首先认证登录进OpenStack系统。

2.用户在管理界面Dashboard中选择一个操作系统镜像,比如Ubuntu Linux 14.04,然后选择要创建的虚拟机的大小,比如2CPU, 2GB内存,100G磁盘空间,然后按“确认”键开始创建。Dashboard将这个请求通过webservice发送给Nova。

3.Nova通过Glance(虚拟机镜像服务)中找到Ubuntu Linux 14.04的镜像,镜像存放在Swift(面向对象存储)中。

4.Nova从镜像启动新的虚拟机。

5.Nova和Neutron(网络服务)通讯,为新生成的虚拟机获取IP地址。

6.Nova将新生成的虚拟机的信息,包括IP,返回给Dashboard,用户就可以用IP来访问这个新创建的虚拟机了。

2.5 OpenStack的使用

安装完OpenStack,用户从web浏览器登录进入OpenStack Dashboard,就可以完成创建虚拟机,创建云硬盘,给虚拟机做快照,虚拟机迁移等功能了。


OpenStack还提供完备的API接口,支持的语言有Java、Python、Ruby、Node.js等等,方便用户用程序来完成创建虚拟机的工作。

3. OpenStack私有云部署

3.1 OpenStack部署难点

在OpenStack项目实施中,OpenStack的部署是一个难点。这是因为:

1.OpenStack采用松耦合的设计,包含的组件非常多,比如六大组件:Keystone、Horizon、Nova、Glance、Swift、Neutron。每个组件又包含多个进程,比如Nova包含nova-api、nova-compute、nova-scheduale、nova-conductor等进程。部署OpenStack时,不同的组件或进程需要安装在不同的服务器上,导致安装配置十分复杂。

2.OpenStack配置十分灵活,每个组件都有自己的配置文件,每个配置文件中包含上百个配置项,正确配置OpenStack是一个十分艰巨的任务。

3.OpenStack不包含标准的HA(高可用)功能,只能用第三方的开源软件实现,增加了配置的复杂度。

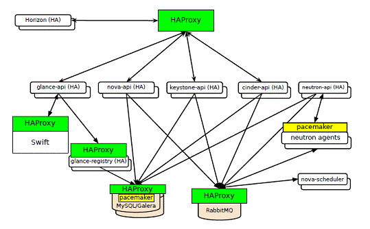
3.2 OpenStack HA高可用方案

OpenStack是由很多不同的组件组成的,它们实现高可用的方式也各不相同,Fuel提供了一套完整的高可用方案。

·OpenStack API服务,例如nova-api,glance-api, nova-api用HAProxy和pacemaker实现。

·OpenStack的web管理界面Horizon,也使用HAProxy和pacemaker实现。

·消息队列服务RabbitMQ使用自己的高可用功能,实现active/active高可用。

·MySQL数据库服务器的高可用通过Galera实现,提供active/active高可用。

·多台Compute node本身就具有高可用特性,不需要特别实现。

控制节点实现高可用需要至少3台物理服务器。

3.3一个典型的OpenStack HA硬件配置方案

这是一个典型的OpenStack硬件配置方案,由以下几部分组成:

·一个千兆以太网交换机接管理网络,一个万兆以太网交换机接数据网络。


·一台PC服务器作为Fuel master server。


·三台PC服务器作为OpenStack控制节点。


·10~20台PC服务器作为OpenStack计算节点。


·5台PC服务器作为OpenStack存储节点。


具体PC服务器配置见下表,整个机柜满配,支持超过1000个虚机同时运行。




·计算节点需要大量的内存来创建虚机,建议配置128G内存。

·计算节点和存储节点需要大量的硬盘来存储用户数据,由于数量比较大,采购时可以考虑性价比较高的1TB硬盘。

·推荐的服务器型号包括:Dell PowerEdge R620、IBM System x3650、HP ProLiant DL160等等。

综上所述,由于医疗的独特性商业价值、隐私保护和社会公益属性,注定了其不可能像普通电商、游戏或者工具软件那样,全部可以采用公有云服务,私有云服务不但不会消失,而且还会迎来更大的市场机会,移动医疗企业既要关注与外网公有云的信息交互,也要留有接口考虑与医院内部私有云的互通互联,同时医疗私有云可以通过技术路线与公有云进行有控制的交互,某种程度来说,类似华为的“敏捷网络”产品,内网、外网、移动互联体系“三网合一”,受控跳转!只是很多医疗企业、机构和移动医疗的运动员还没有意识到这个机遇,很多人都低估了技术进步对未来的影响!

(未经允许文章不可盗用,转载请注明出处和作者:Dr.2,愿意与Dr.2交流的请加微信号:2823095726)

(欢迎转载,注明作者和来源即可,愿意与Dr.2交流的请加微信号:2823095726)


浏览次数:4593次