漫谈移动医疗第一梯队的部分公司(6): Medsci篇(乐观)

作者Dr.2,珍立拍股份公司董事长     

       

       2015年3月6日下午,MedSci宣布获得了启明创投数千万美元的A轮投资。Dr.2对于行业内这个第一梯队的大体量公司,上海地区移动医疗的一面旗 帜,怎么会不研究呢?早就跟踪快一年了,之所以很早就预告,但一直不写的原因是要配合发宝兄水下布局的节奏,而且他们与我司珍立拍有多点合作,近期又联合 其它两家第一梯队的公司:掌上药店和爱爱医,一起做“用药助手”开源数据库项目,公益开放给行业内所有的创业团队。因此怕别人误会我写软文,但其实我从来 只写硬广哦!下面随着我一起揭开这家低调公司神秘的面纱。

       截止到今年,其业务发展已经进入第14个年头,公司最开始是做BBS的,后来逐渐在医疗,医药,生物行业,数据库,行业咨询,多渠道传播,以及移动医疗产业链中都开始布局。

       从投资来看,生物谷与MedSci已进行整合,涵盖了生物科技与医药两大版块,是真正意义打通上下游产业链。

1.企业概况

       MedSci成立于2008年,隶属于上海梅斯医药科技有限公司,旗下包括MedSci和生物谷两个主要品牌。

       Medsci是一个专业临床研究与学术服务平台,专注于医学和生物学领域,协助生物医药的企业和机构客户开展科学研究,还提供一些文献,医学资源搜索,翻 译公司等的医学专业工具。而其主要提供基于临床研究的学术支持与临床知识传播服务,包括临床研究设计、研究方案指导、数据管理、数据统计挖掘、临床研究成 果发表支持、临床医生继续教育、患者教育及随访、以及多渠道传播(MCM)等服务。

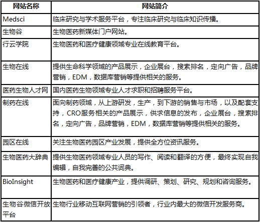
       生物谷成立于2001年。它是中国生物医药产业最大的行业平台之一,依托互联网,主要面向生物医药产业园区,企业和研究机构,提供医疗行业咨询和分析,医 药外包,为生物医药产业提供专业的产品和服务。生物谷旗下网站群:生物谷网站,生物在线,生命科学论坛,医药生物人才网,医药生物汇展网,制药在线,园区 在线和生物医药大词典等。同时,旗下还拥有BioInsight(生物医药调研咨询服务机构),是调研与咨询机构

团队

       目前团队大约有180人,创始人兼CEO是张发宝博士。张博士自幼学习中医,博士毕业于中科院上海生命科学研究院,属正统科班出身,科研基础特别扎实。另 一创始人总经理杨春,主要负责BioInsight项目,有10年以上的生物医药行业从业经验,擅长行业咨询、数据库策划、设计和价值挖掘。不过,医学领 域还应该有其他创始人团队。

2.商业模式

价值主张

       生物谷就是希望做成全医药生物门户,产业链布局大而广,具体产品如下表。

网站

       因此可见其业务链较为广阔。像生物谷网站,制药在线,生物在线,医药生物人才网还有医药生物汇展网等网站的目标个体受众就是广大生物医药专业科研人员、临 床医务人员还有在校学生等。而生物在线则与丁香园的丁香通类似,就是给各个生物科技企业做展台展示产品,Dr.2自己就是生物在线的资深用户,但就是每天 打开邮件就是他们推送的新闻,稍微有点疲劳,因为我们早就习惯看手机了。

公司网站alexa流量:

      我们可以看到alexachina的数据显示,对于主站来说,生物谷的总体流量目前来说和医脉通相差不大,但是人均浏览页面数较低。而生物在线网站和其同类型的网站丁香通相比,流量稍高一点。除此之外生物谷其他网站的流量都比较低。

百度指数:

       我们可以看到,与网站流量情况差不多,丁香园的百度指数比医脉通和生物谷高一个数量级,而生物谷和医脉通基本上是“双胞胎”的状态,一直比较平稳。

Medsci

       并且他们的专业视频和新闻媒体是最早入驻“珍立拍”开放平台的内容,对我司帮助很大。此次Medsci获得启明投资的千万美元投资,预计未来将全面加强移 动医疗业务,通过公司已有的数据库资源、医学知识体系和云技术支持,深入移动医疗领域,将云、大数据、移动技术与医疗结合,打造移动化解决方案。爱玛说得 太空我也嫌烦,简单说就是:现在有钱,可以任性!

       因此,公司未来还会整合医学资源与渠道,为生物及医药企业提供移动e-marketing服务解决方案,这也是他们主要的变现点。

BioInsight

BioInsight是生物谷旗下的调研咨询品牌

1)敏捷行业调研

       ExSurvey是BioInsight打造的快速调研系统。可以做产品营销能力调查、营销竞争能力调查、用户/终端跟踪调查、事件/会议伴随调查、公益指数冠名调查+传播和基于公益调研的辅助营销。

2)产业数据库

       BIDb是BioInsight开发的以药品、医疗器械、医药企业、生物技术企业、细分产业、科研机构、基金、园区为对象,整合了产品研发、产品生产、临床应用、政策监管、基金偏好、细分产业等环节不同类型的信息资料与数据于一体的行业综合性数据库。

3)产业规划

       BioInsight能够为产业园区梳理每个细分行业,分析每个细分行业的产业链、关键节点和企业、发展成熟度,与产业园区的现有资源与基础进行匹配,设定产业发展的综合目标。

4)IMC Consulting 整合营销

为企业和机构用户提高的高端营销策划服务。

移动端APP

生物谷公司目前有5个移动医疗APP,如下是APP列表:

       综合来看其APP主要是生物医药行业的资讯,以及学术资讯和会议信息的展示平台,功能相对单一。生物谷资讯、MedSci资讯从2012年上线至今一直不断更新,掌握健康则是近期新上线的一款资讯类APP。

生物谷资讯APP近365天在App Store的排名:

       生物谷资讯这款APP在安卓市场的总下载量约为3万个不到,也没有出现刷榜现象。

MedSci资讯APP近365天在App Store的排名:

      Medsci安卓下载量约为生物谷的一半不到。在IOS方面更新后上升很快。

      会会通自上线也仅更新过2次,不过于2015年2月5日更新了一版,在此之前在App Store的下载排名中也低于1500,说明每天下载量个位数,更新后出现上升。

       综合产品来看,生物谷未来更为注重其移动端新媒体APP的发展,不过随着2014年移动医疗概念的兴起,我们都被推送到行业的风口,因此生物谷又开始发力 移动医疗工具的开发。但从其APP的下载更新排名情况看来,一直以来都未进行大力推广,看来这和领导者的风格有关。

盈利模式

      1.与药企做E-Marketing服务和提供数据库服务来进行盈利,且已经与辉瑞、强生等跨国药企开展了合作。

      2. 生物谷会有一部分政府的单子(但我估计收入极为有限,更多是为换取影响力),为他们进行包括高新科技园区,进行市场调研,行业调研和企业调研的服务。

      3. 与医疗机构和科研院校合作会获得一部分收入,为他们提供医疗数据库和科研支持。

      4.生物在线企业用户展台付费盈利。

      5.举办会议和各种学习班,也是一个传媒,这块是传统营收模式。

附商业模式画布

总结

      经过介绍后大家发现,其实他们的业务是全系列竞争于丁香园的,而且收入体量也差不多,去年应该在5000万人民币以上,不过团队人数要少一半,人均产出较 高。对移动端的开发也大大落后,虽然很稳健,自由现金流充沛,但是结合业务膨胀性体量和市场地位,不能对标丁香园。由于移动端短板明显,因此我对 Medsci 的投后估值大约在8000万-1亿美金左右,启明创投投资如果占20%-25%股权的话,那么Dr.2推算Medsci这笔大约是融了1600-2500 万美金,但毫无疑问是一笔上亿的巨款,为其今年业务膨胀强力助推,前景十分看好,未来他们会露出牙齿,展现进攻性,移动端发力,大伙拭目以待。

       启明经此两役,挂号网和Medsci,已经跃升为移动医疗投资机构第一集团,剩下好多牛逼哄哄的投资机构,尤其是很多原来投传统医药的人,都在那里分散投 了不少项目,进行组合,寻找地上的“烟屁股”(追求性价比),期望东方不亮西方亮,不过现实会对他们无情地摧残。因为我们移动医疗这个行业兼具TMT和医 疗的特点,与传统的医疗投资大不一样,不遵循“正态分布”规律,和药厂医院或器械商不同,大批中小企业构建局部护城河,也能活得不错,这样组合投资会获得 行业平均收益。而移动医疗在各个细分行业很可能会遵循“幂次定律”,也就是行业前5强(纯TMT可能是行业两强,但是医疗相对更为非标和细分一些,所以胜 出公司数量会多一些)可能会收割余下的成百上千家,因此最优投资策略就是要选择能够胜出的少数企业重金投入,当然这里面也是赌博和眼光了。

      而谁在那里追求“性价比”去分散投资项目,以为可以分散风险,期待有朝一日“乌鸦变凤凰”,大赚一千倍,实则把自己立于“不胜之地”,其实贵的可以更贵, 便宜的可以更便宜。传统医药投资人或者以纯流量思维的TMT投资人在此交叉领域可能都会遭遇重创,Dr.2未来将会写本新书《移动医疗创世纪》,对行业生 态进行复盘,还会写一本新书叫《成功乃失败之母》,就是记录曾经成功过的创业者和投资人,早认为自己掌握了投资真谛,然后在此领域的创业项目或投资几乎全 军覆没的故事。

       看到这里,有同学会问,2老师,那依你看谁会胜出啊?当然是珍立拍啊,移动端医生门户哦,哈哈!所以丝毫不用怀疑,大家又看完了一期广告,现在我可以卧倒“去西”了!


(欢迎转载,注明作者和来源即可,愿意与Dr.2交流的请加微信号:2823095726)


浏览次数:6974次