处方药网售还要迈过的“几道坎”

作者Dr.2,珍立拍股份公司董事长     

       

       我国十几年的药品招标采购非但没有减轻患者负担,还导致了商业贿赂盛行,药价虚高和虚低并存,而如此腐败的深层次原因就是公立医院的垄断和“以药养医”政 策,如果政策对药价和药品流通销售的体制还照旧,那么换任何招标方式,只不过是更换相关“利益群体”而已,并不治本!

       因为医药行业人士都知道,处方药“带金销售”的潜规则多年来屡禁不绝,许多药品凭此绝技笑傲江湖,成为药企的“摇钱树”!然而新医改政策发布以来,对于医 药分销行业来说,最先开刀的就是它。因此从宏观上来说,学术推广以及药企e-marketing模式正逐渐成为主流的销售模式,而处方药网售将做为“医药 分开”大幕的一个先锋,正在一路坎坷前行!

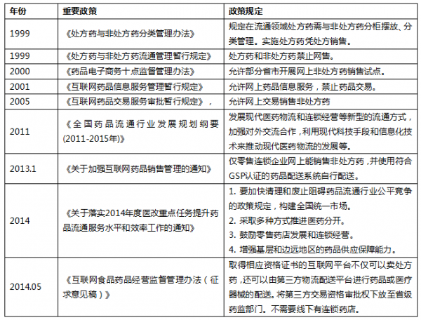
我国处方药销售相关政策总盘点

      由上述国家政策可见,处方药网售开闸已成定局,所以无需再争论其是否可行,而是要直面未来的挑战!

互联网行业介入处方药市场

      政府对网上售药的鼓励态度越来越明显,未来可能首先是以部分品种作为试点的“白名单”模式,待环境较为成熟,逐渐增加品种后推行“负面清单”制度。因此慢病药一定是优先放开的品种。

      中国药品电商目前的政策障碍是:医药不分开,处方难外流(80%左右药品在医院)、医保线上支付未放开、医保统筹账户(医保占比最大部分,只在医院使用) 不能用于零售终端支付。因此真正实现处方药的网上销售必须要需要解决上述问题,而且这其中也将会改变医疗生态圈,需要协调包括政府、市场、患者和医疗机构 等多方的利益,是一个缓慢的过程。由此看来,医改还是预计会分地区逐渐试点,然后形成参考模式推向全国。与此同时,医药电商随着地区医疗环境的改变,也将 呈现区域性布局,然后逐渐向全国推开。

患者面临的问题

      按照国际惯例,一种药品通常有三种名字:化学名、通用名和商品名。通常药品的化学名和通用名,由国家药典和药品管理部门制定,但商品名由厂家制定。在我国 具有多种商品名的药有好几百种,而最多的药甚至有40多个名,比如罗红霉素又名:严迪、利君沙、仁苏、罗力得、迈克罗德、郎素、罗希红霉素、肟西红霉素 等。

      对于患者来说,多数人对药品名称都没有概念,买什么药完全就看医生或药师的处方或推荐。如此一来,在医药不分家和以药养医政策下,患者不仅容易被诱导消 费,常常还会为这些不同名称犯糊涂,容易买贵药,买多药,买错药,同时还会产生更多的隐患,如多吃药和吃错药。因为给药品换上不同的马甲,受益的会是国家 行政审批部门、药厂、经销者和医疗机构(因为80%的药是通过医院销售的),可最终承担风险和成本的基本上是患者。

       所以对消费者而言,处方药网售最直接的好处是,网售的药品将会处于充分竞争状态,逐步将会趋于同品同价和优质优价的两极生态分布。因此阿里健康在石家庄和 杭州的试点,近期强势进入北京和其它大城市地推,将有利于患者通过网络平台方便地购买到药品,货比三家,既可选择物流配送,也可选择就近购买。

处方药网售的隐患

       1999 年,我国发布的《处方药与非处方药分类管理办法》规定在流通领域处方药需与非处方药分柜摆放、分类管理,并且逐步实施处方药凭处方销售。

       虽然国家从未明文规定说处方不能流出医院,但由于目前我国医药卫生体制改革不到位的缘故,医疗机构处方外流的量很少,而且各个医院的处方都是自行印制,处 方的项目、内容要求缺乏统一标准,因此需要统一的电子处方标准,估计春节前后就会看到试点。其次,人才匮乏,大部分执业药师都在体制内,医药电商难以提供 专业的服务,影响了药品分类管理质量。而且现在基层卫生机构“三素一汤”现象(抗生素、激素、维生素及葡糖糖静脉滴注)十分普遍,抗生素滥用、解热镇痛药 滥用等现象十分多。

       在还未出现处方药网售前,就已经存在如此之多的用药不安全的问题,那么一旦开放处方药网售,医药电商如何保证专业的医疗服务,如何保证药品严格的分类管理 制度,如何保证处方的安全有效性,这些都是不可避免要解决的难题!这些问题不单单是市场的问题,还包括政府监管问题,当然,也涉及利益问题。

       另外,我国药品流通行业集中度低,现代医药物流发展相对滞后,管理水平、流通效率也较低。那医药电商如何保证处方药的安全流通?其次,处方由消费者掌握, 也会存在失控风险。即使理论和技术上(药品监管码)可以解决处方和处方药安全流通问题,医药电商又如何尽可能的获得大众的认可?需要时间来培育和大规模启 动。

BAT的医药电商布局

       大多数电商平台已经对医药电商做好了备战,包括录入处方药信息、编制索引,而同时具有线下连锁药店的企业,有不少也已率先对执业药师进行了培训,准备在线 上审核处方。据悉,目前七乐康、阿里早已完成了录入工作,甚至有平台已经选中了20余家企业作为网售处方药的试点支撑。百度也在内部组建了一支医药电商专 业团队,预计很快就会有战略措施出台。腾讯通过微信与其它第三方医药平台打通,进行O2O布局,还有参股的京东会自建网上医药馆。

       互联网最强部队正悄然布局医药电商,但是几家欢喜几家忧,随着这些大鳄们的加入,那么体量较小垂直医疗电商,可能就会难以对抗BAT的竞争,而其中进攻欲望最强的就是阿里!通过阿里健康、药品监管码、支付宝未来医院和天猫医药馆构成一个完整大闭环。

      其实阿里健康模式(处方拍照上平台竞价)在国家没有正式开始启动医药分开之前,会天生与整个医药产业链作对,因为打破医生和医院的既有利益格局,比如推广 不顺利。因此阿里通过强力补贴和政府行政命令,进行双轮驱动以实现目标,表面上看是一个企业行为,Dr.2认为这里面很可能有国家战略的试点意味,默认让 他撬动这块大石,形成明确的市场预期。

总结:

      我们可以预见的是,如果电子处方真的能够规模化并推动网售,那么自然会延伸到医疗器械,传统的渠道商生存空间将被压缩。药厂、连锁企业入驻平台,直面消费者,医药批发公司逐步会被电商平台取代。

未来基本上可以确定会有以下两种网售场景:

1. 医保网上支付依托于线下实体店的医保定点资格,通过药店出售。

       对医院来说:处方外流,药品份额将其他终端分羹,市场份额减少,对于现有做医院药房托管的企业来说可能是利空。但是也相当于推动国家进行医药分开政策的改革。

       对药店来说:医院部分处方药份额会流向药房,整体市场空间变大,内部竞争格局发生变化。一些药店会破产重组,部分低成本连锁药店将会核心受益,因为电商更倾向与连锁药店合作,而规模化效应能提供更便宜产品,这些都将给线下连锁药店导入更多流量。

2. 不依托于线下实体店,自建库房,直接邮寄,类似于天猫超市模式。

       对医院来说:同上。

       对药店来说:将要面临与药品电商的直接竞争,零售药店可能会受到挤压。但药店可以提供电商难以销售的品类(比如急诊药等);同时连锁药店未来可能会引入医药服务类电商,而他们也愿意选择连锁药店作为O2O的合作对象,类似美国的“一分钟诊所”,走全新的模式。

(文章首发 雷锋网 ,转载请注明出处和作者:Dr.2,愿意与Dr.2交流的请加微信号:2823095726)


浏览次数:3762次