“丁香园”诉“医学界”爬取其知识库,法院:构成不正当竞争
作者Dr.2,Medicool医库公司董事长
用技术手段去爬取别人的知识库,这是网络的灰产,是一种不道德的行为,医学界这次诉讼的裁决对它之后的上市、融资和商业都会产生重大影响。一切耍流氓的行为,都要承担相应的后果。
大数据时代浪潮下,数据已经成为很多互联网企业的重要资产,企业间不正当的数据竞争行为也日益增多。
同为互联网医疗行业的两家公司,丁香园和医学界在行业内都有着不错的口碑,而丁香园“用药助手”花费多年时间持续制作累积沉淀的药品说明书数据库,医学界却直接将整个数据库内容搬运至医学界APP,这种不劳而获的行为,明显构成侵权,本次“丁香园”诉“医学界”爬取其药品说明书数据库,经法院认定构成不正当竞争。
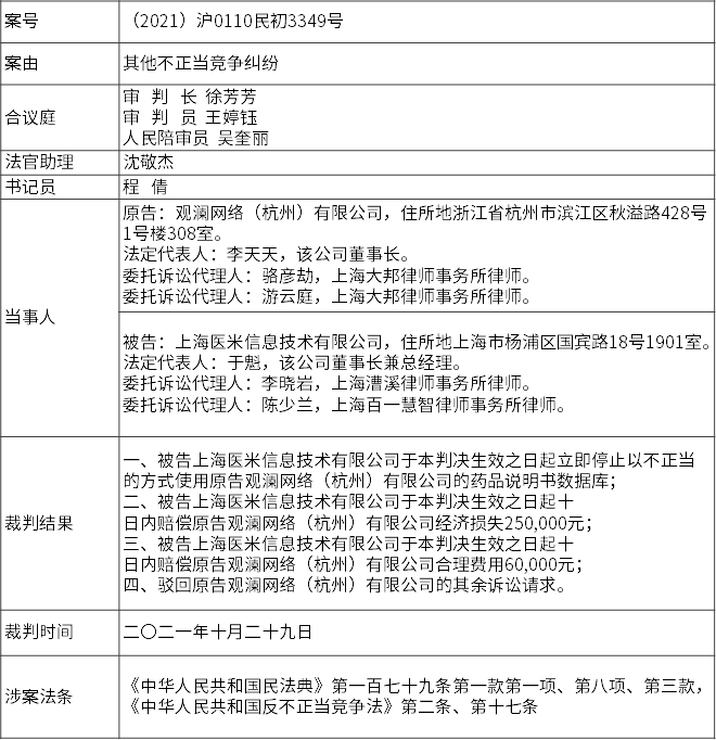
观澜网络(杭州)有限公司与上海医米信息技术有限公司其他不正当竞争纠纷案
本案的争议焦点是:一、“医学界”是否实施了不正当竞争行为;二、若“医学界”的行为构成不正当竞争,应承担何种民事法律责任。
根据判决书显示:
1. 虽然药品说明书本身系对社会公开的客观信息,但当此类信息经过人工收集、整合、编辑并作为后台数据可供相关医药类软件用户进行查询后,其就能凭借药品种类上的多样性、获得方式上的便捷性而使得该软件在同行业中取得竞争上的优势,具有商业价值。
而被告完全复制了原告花费大量精力设立、具有较高价值的药品说明书数据库,致使原告用户流失,系不劳而获的行为,违反了《反不正当竞争法》第二条的规定,构成不正当竞争。
2. 虽然被告的行为在短期上看能让消费者增加获得药品说明书的来源渠道,但该行为如长期存在,将会使得类似行业的经营者丧失对相关数据资源进行整合与开发的积极性与主动性,打击经营主体完善、创新服务或产品的主观意愿,进而会破坏诚实经营的行业生态,有损用户的长期利益。
同时,消费者利益的根本提高来自于经济发展,而经济的持续发展必然依赖于公平竞争的市场秩序。如果经营者投入大量成本所获得的利益无法得到有效保护,则必然使得进入这一领域的市场主体减少,亦会影响消费者未来所能获知信息的数量与质量。
3. 根据现有证据,被告软件中的药品说明书不仅在药品分类、文字内容等方面与原告的对应说明书基本相同,更存在相同的错别字与药品、药方等图片。
同时,原、被告对同一药品使用了相同的数字ID,该ID系原告随机生成,并未被行业内普遍使用,也与国际药品分类等不同,被告对此缺乏合理解释及也未提供证据予以反证,其为违反了诚实信用原则和商业道德,具有不当性。
综上,被告获取原告药品说明书数据库并使用的行为有违诚实信用原则和商业道德,构成不正当竞争行为,应当承担停止侵权、赔偿损失、消除影响的民事法律责任。
附裁判文书
















浏览次数:3640次