三院院长受贿达2000万元被提起诉讼,2022年至今共有18名院长受贿被点名公示

作者Dr.2,Medicool医库公司董事长     

       

2022年以来随着反腐工作的开展,就出了不少医院院长因受贿被检查调查、起诉的案件,据不完全统计,截止至今已经有18个医院院长被“提名”。


这些因受贿院长大部分情况下都是在一个或者两个医院进行任职,但是在近期公布的受贿院长有个例外,他任职三院的院长,而且受贿金额在其任职17年的时间里已经近达2000万元,这院长就是李书圣。


三院院长在17年里受贿达2000万元,平均每年受贿118万元


3月11日,中国检察网公布了白城市洮北区人民检察院起诉李书圣的起诉书。


经网络搜索可知,被告人李书圣分别在2006年担任白城市洮南神经精神病医院党委书记、院长,2012年任白城市卫生局党委书记、局长,2014年任白城中心医院党委书记、院长,从职位上可以看出来李书圣是这3个单独医疗“单位”的一把手,可想而知他手中的权力和责任是多么的大,但是这份权力、责任并没有成为他身为医疗工作者动力,反而成为了受贿的渠道。


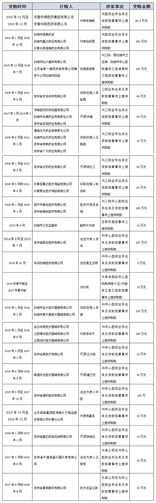
起诉书显示,2003年至2020年12月,被告人李某某利用其先后担任********院长(以下简称**),原白城市卫生局局长、白城市中心医院院长的职务上便利,为他人牟取利益,非法收受22人钱款,共计人民币1985.5万元。


从李书圣受贿的事实中了解到,他在任职期间的确充分的利用了这些职位带给他的权力,为向他行贿的人给予便利。而且他的涉案事由也充分的体现了他对他手中的权力“物尽其用”,利用自己是院长的身份,为医药企业在与三院、中心医院业务往来及货款结算事项上、装修工程款结算事项上提供帮助,也为白城市卫生监督所副所长刘波在职务提拔事项上提供帮助。


受贿金额上,李书圣受贿的金额可以说是目前2022年院长受贿案件中最大的,尤其是延边华美医疗器械贸易公司、江西博洋医疗器械有限公司、江西润行医疗器械有限公司的代表李华平在2015年1月至2019年6月这4年多的时间内行贿的金额就已经高到了240万元,这已经是那些受贿院长“处之不及”的,而且在2015年1月至2019年1月白城市远大医疗器械有限公司、白城市泰尔康医疗器械有限公司实际控制人李颖同样也在向李书圣进行行贿,行贿金额也已经达到了105万,而且,同样在2015年开始行贿的医药企业的工作人员也不仅仅是这两人,所以李书圣受贿金额如此庞大也就不足为奇了,一个敢用如此高的金额行贿为自己谋取福利——“钱不够那就再加,何必与钱过不去,就是在业务上帮助一下,无伤大雅”,另一个就敢来者不拒——“他们既然敢送,那我就敢收,而且也就仅仅是在业务上帮助他们一下,无伤大雅”,也许就这样,双方达成了某种程度上的“默契”,“互惠互利”。


受贿与行贿是一根藤上的两个毒瓜。行贿是贿赂犯罪发生的主要源头,行贿不查、受贿不止,姑息行贿就是对腐败的纵容。受贿行贿一起查,加大对行贿的惩治力度是斩断“围猎”与甘于被“围猎”利益链、破除权钱交易关系网的有效途径,有利于遏制行贿人的动机,降低贿赂犯罪概率,这对于进一步净化政治生态、优化营商环境,实现腐败问题标本兼治具有重要意义。


而且,党的十九大报告中明确提出,“腐败是我们党面临的最大威胁”“坚持受贿行贿一起查,坚决防止党内形成利益集团”,不仅如此今年两高报告中也都提到了受贿行贿一起查,体现司法部门从严从实推进反腐败斗争的决心与力度。

关于进行低成本可持续的有效在线学术推广,欢迎与Dr.2交流联系(微信号:medicool-1)


浏览次数:4266次