石药集团购买假发票入账,涉及哪些法律责任?

作者Dr.2,Medicool医库公司董事长     

       

上篇文章《石药集团商业贿赂与购买假发票司法判例汇总分析(上):形式各种各样,涉及多家子公司!》,发表之后,有数百条后台留言,还有多家药企人员询问,购买假发票有哪些法律责任及相关知识点,那么这一篇我们就以此为例做一下科普。


石药集团购买虚假发票涉及的违法行为



首先,购买虚假发票涉及做假账,虚增成本


每一年,都会有不少上市药企因销售费用增长过快,甚至超过营收的增速而收到监管部门的问询函和监管函,并要求说明销售费用增长合理性等问题。就像成都倍特药业有限公司一样,其销售费用支出庞大,销售费用占营业收入一半左右,经统计,在可追溯的近33个月内,倍特药业累计投入的业务推广费用已达47.05亿元,约为其同期收入的57%。


药企针对高额的销售费用入账的问题,会通过购买虚假发票来弥补资金的漏洞,也就是做假账。那么,这些发票从哪里来呢?如果自己公司想要在不存在这些金额的业务的情况下,还能快速拥有高金额的发票,那就需要通过向第三方企业购买发票,也就是购买虚假发票,最常见的假发票来源方是广告公司,宾馆,会务服务和餐饮。


第二,编造虚假证据链


一个谎言要用无数个谎言去掩盖。药企通过向第三方企业购买到了虚假发票,由于发票是假的,药企在虚假发票和公司账面“融合”的时候就需要进行制作某些业务存在的证据,也就是编造其他票据、材料来做成证据链,让这些证据链看起来像真的一样,“证实”这些业务存在过。虚假证据链做得越完善,一旦证明整个发票都是假的,特别是国家税务局查账披露或者司法判例披露后,证据链上的所有资料就越是一个笑话。


药企购买的那些虚开发票惯常“票头”大部分是会议费、住宿费、交通费、咨询费等,为了让一系列会议真实符合证据链完整的要求,还要伪造各种资料来说明这些会议真实存在,例如虚构会议的时间、地点、人物、事件等,企业造假提供线下会议照片,一场会议照片反复多次使用,伪造的会议现场照片里都是自己公司职员。这些都为企业埋下隐患,因为数码拍照的时间、地点、手机型号在照片信息电子档里都有记录,所以现在很多编造证据链的常规套路是用打印的照片,而且是打印质量越差越好,甚至用黑白照片。另一个手法就是虚构调研咨询项目,所谓的市场调研项目,随附材料连调研具体项目,参与调研人数,汇总情报分析都没有。这些造假手段短期内,仅形式审查可能看不出问题,但长期来看问题就出来了,例如,财务报告里一年举办十万场学术会议、交流会,调研会,这显然不合理,不符合正常逻辑。


那么,这些证据链是如何“制作”的呢?我们来看具体倍特药业的案例。在吴某某、朱某某等虚开发票一审刑事判决书(2020)川1525刑初43号案件就揭示了他们的“神操作”。因没有开展真实推广活动的情况下,采用模板、虚构会议等方式编制虚假推广资料。业务部门编造资料后,邮寄药企。



根据证人证言,业务部员工根据给的电子文件模板照做资料,介绍会议费、推广费,具体推广地点、酒店、医院等都是老板定好,参会人员、医院科室负责人等名单是他们在网上找到,签到表是公司员工自己签的,时间表也是自己编的,再按模板做好,代药厂的人签名,后交财务部开发票。然后将以上虚构的材料邮寄药企,对方盖章后寄回。就可以根据推广协议制作开票申请。 


公司业务部提供的开票清单,开具内容为现代服务推广费,开票金额50万至60万元不等。业务部把咨询服务及推广协议书和开票申请经负责人签字确认后经财务部经理审核,由领票员到税务局领取发票。


鼎硕公司财务部会计李某1表述,她在2018年4月至9月任鼎硕公司财务部会计,负责申报税收和开具发票。她按照财务部经理李某2的安排,经手开具过成都倍特公司和华药公司的3000多万元发票。李某2离职后,吴某某、朱某某、夏某一起安排她接手李某2的工作,还担任“追忆”等65家公司的办税人和“范某”等43家公司的领票人。开票流程和依据是,公司业务部提供的开票清单,开具内容为现代服务推广费,开票金额50万至60万元不等。业务部把咨询服务及推广协议书和开票申请经翟某某、朱某某签字确认后经财务部李某2审核,由领票员王某到税务局领取发票,成都倍特和华药公司的由她开具,成都百裕公司和一些散票由但某开具。发票开好后,将发票拿给业务部盖章后邮寄给倍特等受票公司,受票公司受到发票后将“推广服务费”转款至鼎硕小公司上,款到账后,业务部将付款申请单和劳务分包协议经翟某某、朱某某签字、财务部郑阳、李某某审核确认后,按业务部提供的名单予以转款。


这一套流程下来,除了业务不真实存在,其他的流程、票据,该有的证据内容也都“一应俱全”了。虚构材料让财务造假留下痕迹,不合规证据链永久留下来,什么时候查什么时候死就见光死。


第三,购买虚假发票涉及偷逃税款


这些虚开的发票的用处不局限于可以给药企填账面,还可以帮助药企逃税,少缴纳税款。还是以吴某某、朱某某等虚开发票一审刑事判决书(2020)川1525刑初43号案件为例,文书显示,成都倍特药业有限公司与高县盏花企业服务有限公司、宜宾清清企业服务有限公司、高县义聪企业服务有限公司等开票公司推广协议资料、增值税普通发票、会议资料模板、资料要求及各公司资料问题汇总等,证实盏花、清清等小公司为倍特、百裕公司按照模版制作了咨询及服务推广协议书、分包协议等虚假资料,在没有实际开展的推广业务的情况下为受票药厂开具虚假发票。而这些发票经成都市税务局第三稽查局提取的倍特公司有关资料后,证实倍特公司收受了鼎硕公司代管的43家小微公司开具的400张发票,共计金额3600万元,倍特公司将该发票计入公司成本,少交公司所得税。


税务鉴定意见书及附件,证实经鉴定,成都倍特药业有限公司2018年度取得宜宾市高县追亿医药、碧川医药科技有限公司增值税发票,价税合计金额3600万元,在2018年度所得税税前已列支,汇算清缴时未作纳税调整,因其系高新技术企业,故减按15%计税,少缴纳540万元。


也就是说,在报告期内,公司财务数据不真实,未实际发生的业务都计入成本,而且在2018年2月至10月期间,成都倍特药业购买了400张假发票,金额共3600万元。倍特公司将这些发票计入公司成本,少缴纳税款540万元。


为了提高企业成本少交税,或者把费用洗出去,一批药企在未真实采购原料的情况下,接受全国多地企业虚开中药材增值税专用发票,偷逃税款并套取非法利润所得。通过虚开增值税发票,蓄意增加企业进项,减少企业利润,进而达到少缴税款的目的。为此药企甚至开办空壳公司,制造虚假交易记录,为自己虚开增值税发票。少缴纳的税款再通过众多账户的腾挪,最后回流到企业,用以支付利益输送。


第四,虚开发票的非法所得资金怎么洗出来,又流向哪里?


那么虚开发票这个钱怎么洗出来,又流向哪里呢?通常药企虚开发票的非法所得资金的使用情况,包括通过医药代表向药品投标平台、采购方等诸多环节进行利益输送。从药品、医疗器械的进货到批发零售,从医药代表、医生到药店、医院,分工严密,构成完整的利益链。


在倍特药业案件中,据被告人翟某某(海南葫芦娃的招商代表,熟悉药品推广业务)供述,张某1(鼎硕公司担任业务部内勤)、王茂晨一组,负责倍特公司的业务,业务员主要是按照药厂提供的推广协议模板进行修改,再交药厂审查,药厂认可后双方就签约盖章执行,后由鼎硕下面的小微公司提供发票,药厂就将款打在推广公司的账上,除收取的部分费用后,将其他款项按药厂的指定打给相关的人员和账户。倍特公司怕收款后他们不按要求打款,所以就把部分托管公司的银行U盾拿去他们自行打款。小微公司打款时,按要求还要与打款的公司签订分包协议,这些协议中的有关人员如参会人员、医院、医务人员等是他要求公司人员冒签的,这些资料是假的。开票费用是6%左右。


证人张某3(第三方推广公司员工)的证言、微信聊天截图证实2007年10月至2018年5月,她在成都广药新汇源医药公司销售部上班期间,她按公司销售经理何亚男的要求,办了一张银行卡,并把卡和U盾交给了公司财务部的王怡波。2018年底,经她多次要求,公司将该卡退还。她不知道这张卡收到24.6万元及该笔款转出的事情,也没有听说过高县的小刘医药公司和高县鼎硕公司。


可见倍特公司为了保证资金安全,要求高县公司将各推广公司的U盾交给他们公司保管。倍特公司保管了开票公司的U盾,倍特公司财务通过这些U盾向第三方支付推广费用。


上市公司购买虚假发票的法律责任



一、证券法律责任


虚增成本入账涉及到财务造假。那么虚假发票财务人员审核不出吗?长期以来的假票据假资料都没有审查吗?还是说睁一只眼闭一只眼就把票据入账了?而且,对于已经宣判并披露的虚开发票的文书,也不去调整,还进一步明知是假还继续“助纣为虐”的,这又是出于什么目的呢?


从整个公司财务来说,财务合规是个YES OR NO的问题。也就是财务是否合规,这个答案没有99%的合规或者1%的合规,也就是要么合规,要么不合规,小数点都不能错,否则系统上账做不平。


票据账款进出,需要管理层承诺签字,上市公司年报也需要由CFO、CEO董事长联合签署。管理层、公司高管知道或者应当知道,购买假发票的情况。而且,已经披露出来的假账就是全部了吗?整个公司的年报还有多少虚假成分?合规师,审计师、财务师,律师是否尽到了勤勉的义务,已经知道了公司涉嫌虚开发票的案例,是否进行披露、追溯调整?


1、上市公司财务造假有哪些法律责任


依据我国相关法律的规定,上市公司财务信息造假的,证券管理部门可以责令改正,并处相应罚款,并且对相关责任人进行警告。


2、相关法律规定


《中华人民共和国证券法》


第七十八条 发行人及法律、行政法规和国务院证券监督管理机构规定的其他信息披露义务人,应当及时依法履行信息披露义务。


信息披露义务人披露的信息,应当真实、准确、完整,简明清晰,通俗易懂,不得有虚假记载、误导性陈述或者重大遗漏。


证券同时在境内境外公开发行、交易的,其信息披露义务人在境外披露的信息,应当在境内同时披露。


第一百九十七条 信息披露义务人未按照本法规定报送有关报告或者履行信息披露义务的,责令改正,给予警告,并处以五十万元以上五百万元以下的罚款;对直接负责的主管人员和其他直接责任人员给予警告,并处以二十万元以上二百万元以下的罚款。发行人的控股股东、实际控制人组织、指使从事上述违法行为,或者隐瞒相关事项导致发生上述情形的,处以五十万元以上五百万元以下的罚款;对直接负责的主管人员和其他直接责任人员,处以二十万元以上二百万元以下的罚款。


信息披露义务人报送的报告或者披露的信息有虚假记载、误导性陈述或者重大遗漏的,责令改正,给予警告,并处以一百万元以上一千万元以下的罚款;对直接负责的主管人员和其他直接责任人员给予警告,并处以五十万元以上五百万元以下的罚款。发行人的控股股东、实际控制人组织、指使从事上述违法行为,或者隐瞒相关事项导致发生上述情形的,处以一百万元以上一千万元以下的罚款;对直接负责的主管人员和其他直接责任人员,处以五十万元以上五百万元以下的罚款。


3、刑法修正案大幅提高了信息披露造假的惩戒力度


刑法修正案(十一)大幅提高了欺诈发行、信息披露造假、中介机构提供虚假证明文件和操纵市场等四类证券期货犯罪的刑事惩戒力度,并强化控股股东、实际控制人等“关键少数”的刑事责任追究,压实保荐人等中介机构的“看门人”职责。


对于信息披露造假,修正案将相关责任人员的刑期上限由3年提高至10年,罚金数额由2万元-20万元修改为“并处罚金”,取消20万元的上限限制。除此之外,修正案强化信披违法行为控股股东、实际控制人的责任,明确控股股东、实际控制人实施或者组织、指使实施信披违法行为的,依照前述相关责任人员的规定处罚;控股股东、实际控制人是单位的,实行单位和直接负责人员“双罚制”。


二、虚开发票的刑事、行政责任


实体经营企业涉嫌虚开刑事犯罪案例中,直接负责的主管人员均可能被采取刑事强制措施,具体到人数而言,由于大型企业决策机制相对更为完善,则可能认定为直接责任人的人数相对会更多,就职能分工而言,主要包含实际控制人、财务负责人、直接的业务主管负责人。


1、刑事责任


根据《中华人民共和国刑罚》相关规定:


第二百零一条 【逃税罪】纳税人采取欺骗、隐瞒手段进行虚假纳税申报或者不申报,逃避缴纳税款数额较大并且占应纳税额百分之十以上的,处三年以下有期徒刑或者拘役,并处罚金;数额巨大并且占应纳税额百分之三十以上的,处三年以上七年以下有期徒刑,并处罚金。


扣缴义务人采取前款所列手段,不缴或者少缴已扣、已收税款,数额较大的,依照前款的规定处罚。


对多次实施前两款行为,未经处理的,按照累计数额计算。


有第一款行为,经税务机关依法下达追缴通知后,补缴应纳税款,缴纳滞纳金,已受行政处罚的,不予追究刑事责任;但是,五年内因逃避缴纳税款受过刑事处罚或者被税务机关给予二次以上行政处罚的除外。


第二百零八条非法购买增值税专用发票或者购买伪造的增值税专用发票的,处五年以下有期徒刑或者拘役,并处或者单处二万元以上二十万元以下罚金。


非法购买增值税专用发票或者购买伪造的增值税专用发票又虚开或者出售的,分别依照本法第二百零五条、第二百零六条、第二百零七条的规定定罪处罚。


第二百一十一条单位犯本节第二百零一条、第二百零三条、第二百零四条、第二百零七条、第二百零八条、第二百零九条规定之罪的,对单位判处罚金,井对其直接负责的主管人员和其他直接责任人员,依照各该条的规定处罚。


最高人民法院《关于适用(全国人民代表大会常务委员会关于惩治虚开、伪造和非法出售增值税专用发票犯罪的决定)的若于问题的解释》(1996.10.17 法发〔1996〕30号)


四、根据《决定》第四条规定,非法购买增值税专用发票或者购买伪造的增值税专用发票的,构成非法购买增值税专用发票、伪造的增值税专用发票罪。


非法购买增值税专用发票或者购买伪造的增值税专用发票25份以上或者票面额累计10万元以上的,应当依法定罪处罚。


非法购买真、伪两种增值税专用发票的,数量累计计算,不实行数罪并罚。 


2、行政责任


根据《中华人民共和国发票管理办法》条文规定:


第二十二条开具发票应当按照规定的时限、顺序、栏目,全部联次一次性如实开具,并加盖发票专用章。任何单位和个人不得有下列虚开发票行为:

(一)为他人、为自己开具与实际经营业务情况不符的发票;

(二)让他人为自己开具与实际经营业务情况不符的发票;

(三)介绍他人开具与实际经营业务情况不符的发票。


第三十七条违反本办法第二十二条第二款的规定虚开发票的,由税务机关没收违法所得;虚开金额在1万元以下的,可以并处5万元以下的罚款;虚开金额超过1万元的,并处5万元以上50万元以下的罚款;构成犯罪的,依法追究刑事责任。非法代开发票的,依照前款规定处罚。


三、涉及企业内部腐败,职务侵占


虚开发票的非法所得资金如何转出?这笔金钱的的去处,无非有两种,一种在公司知道了解的情况下,将这笔钱款作为销售人员的贿赂资金,让他们用这笔钱打通医院的各个科室、医生、院长,而另一种,就是这位药企员工“监守自盗”,只不过盗的这笔“公司”钱款是非法钱款。也就是这笔钱转出要么是公司行为,要么是员工内部个人腐败涉及职务侵占。


对于国家机关以及国有企业的人员来讲,如果利用职务的便利将单位的财产非法占有已有,这叫贪污。对于民营企业来讲,出现利用职务的便利非法占有单位财物的情况,这叫职务侵占。民营企业的职务侵占现象比较普遍,通常表现在在报销过程中采取多报虚报等手段,另外也有的采取直接的措施,将单位的财务甚至股权非法转到个人名下。


如果石药只是个未上市的私营公司,公司内部有点腐败,算是私德问题。但实际上石药是个上市公司、公众公司,不管是虚假票据新增成本,把这个钱洗出来,即使补缴了税款,实际上也是上市公司对全体公众股东的一次比较巨大的损害。


四、股民集体诉讼


上市公司出现上文所说的购买虚假票、做假账这种虚假行为,或者内部人员贪污、职务侵占公司财产的情况,这无疑是在试探法律的底线,大大增加了股民的投资风险,而且其公布的虚假财务情况误导、欺骗股民,这是对股民财产的一种侵犯。像这种财务虚假、内部贪污腐败这种情况这是对市场和投资者毫无敬畏之心,严重损害了投资者的合法权益,严重破坏资本市场健康生态。


因此,上市公司财务造假是证券市场的一颗“毒瘤”,严重伤害广大股民的合法权益,危及市场秩序和金融稳定发展。此前,对于此类行为的行政处罚只能处以几十万的顶格罚款,如此恶劣的造假,违法成本却极低。但公正不会一直缺席,这一次被割的不再是“韭菜”,财务造假者自己终于躺在了砧板之上。


近2年先是新《证券法》明确规定特别代表人诉讼制度,后有最高法发布了司法解释明确规定了散户集体诉讼制度的具体程序和规则,这对于严厉打击资本市场违法活动具有重要意义,为受损害的散户提供了便利、低成本的维权渠道,其“聚沙成塔、集腋成裘”的赔偿效应能够对证券违法行为形成强大的威慑力和高压态势。


如何审查石药集团财务年报?



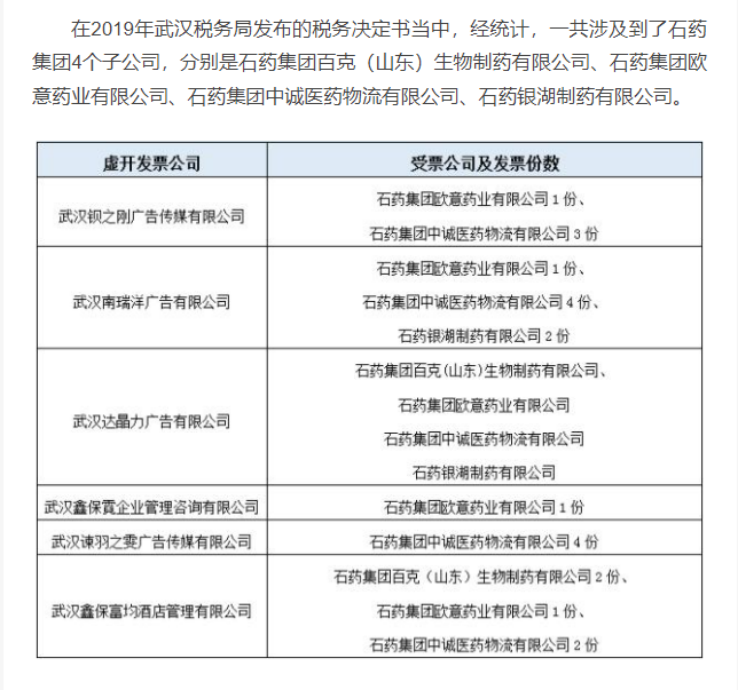
根据上篇,公开资料显示,石药集团附属公司购买发票的开票方主要来自广告公司、旅游公司、酒店等。 



如果想要审查这个医药企业年报的真实情况,就需要从最基础的票据入手。审计师要清查从旅游公司、酒店公司来的这些发票,以及其他相关公司。


从开票公司来看,如果这个开票公司在短期内多次开具大额发票,又或者给这个药企的提供发票的多个企业在短期内频频注销,而且开票金额巨大,那么,这也就极有可能会涉及到票据作假。


除了对开票公司进行调查外,也要多多关注时间特殊性,尤其是近几年,受新冠病毒的影响,全国各地限制出行,有好多像“学术推广”这种需要人员大范围聚集的活动是不可能允许的。这期间如果出现大额的会议发票就应该警惕。


下一篇我们再来分析石药集团的销售费用流向与营销推广的合规问题,敬请期待,有需要爆料的可以加我微信或者发邮件至526993491@qq.com

(转载请注明作者和出处,愿意与Dr.2交流的请加微信号:medicool-1)


浏览次数:3803次