医院设备科成为医药企业销售的围猎目标,中纪委发布一典型案例,设备科科长受贿近200万

作者Dr.2,Medicool医库公司董事长     

       


近期,石台县监察委员会转发了中央纪检委发布的一篇关于医药贿赂的文章——迷失在贪婪中的医院设备科科长,这篇文章的内容曝光了医院设备科科长刘平的违规事件,披露医疗器械违规交易的细节。


“和供应商们相处久了,最开始就是请吃请喝的小恩小惠,渐渐与少部分人称兄道弟。”刘平回忆,“后来过年过节的时候,他们就开始送红包,我虽然感觉不安,但是想到金额不大,大家又是‘朋友’,一点心意不好意思拒绝,还是侥幸心理作祟,就收下了。”


  • 经销商郝某为了和刘平搞好关系,拜托他“照顾”其卫生耗材和医疗器械采购业务,以“拜年”名义送给刘平现金3000元,刘平半推半就收下。初心一旦让位于私欲,纪法的底线便迅速消融。短短几年间,郝某就送给刘平现金57万元。


医院的医疗器械、医疗设备、药品等采购物资每年采购数额较大,不法经销商们得知刘平的“秉性”后,争先恐后“打点”刘平。


  • 为了中标电子药泵和药包耗材业务,成都某药业公司销售代表李某在刘平的办公室和县医院的停车场等地多次送刘平现金。几百元、几千元、几万元……大数小数,刘平来者不拒,在单位里、街道上、停车场,刘平旁若无人,心安理得收受李某所送现金共计8.2万元。


  • 张某为协调某医疗器械公司中标县医院直线加速器采购项目,向刘平承诺,中标后将送其30万作为感谢。刘平告知张某其儿子购房急需资金后,张某心领神会,立刻将10万元作为“感谢费”的首付交到了刘平儿子手中。


随着案件的深入调查,一个个线索浮出水面。经查,2005年至2020年,刘平在担任石棉县人民医院设备科科长、药剂科原主任期间,利用职务上的便利,在医院药品、卫生耗材、医疗器械采购等方面为郝某等供应商谋取利益,非法收受供应商所送现金合计194.2万元。


2021年11月,刘平受到开除公职处分,其涉嫌犯罪问题移送检察机关依法审查起诉,所涉财物一并移送。


石棉县纪委监委以案为鉴,切实做好案件查办“后半篇文章”,督促相关行业主管部门抓好以案促改工作。同时,在案发单位召开了限期主动说清问题动员会议,并在全县范围内发布相关通告,目前,已有9名医院职工到纪检监察机关主动说清问题,主动上交违纪款合计21万余元。


医院设备科是医药企业销售人员围猎的目标之一


设备科,是医院所有科室中比较重要的一环,这个科室负责的内容是负责医院设备、器械相关的采购、供应、管理、年检等,以设备、器械为核心的工作内容。而且随着医疗器械技术的发展,设备科在医院的地位开始“举足轻重”起来,这对医药企业来说,更是打开了一道通往可以通往医院的“捷径”。


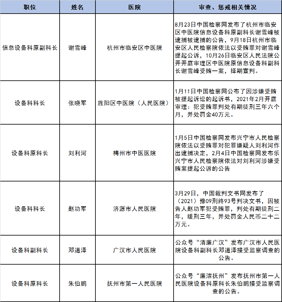
据不完全统计,今年被曝光的医院设备科医务人员因受贿被调查、审查以及起诉判刑的案件共有6个,具体情况如下表:



“集中采购”的推行,在一定程度上限制了那些医药企业销售人员行贿的“脚步”,但是,目从文书、案例中可以看出来,医疗器械、设备在采购过程中仍然会出现商业贿赂,依然有漏洞让医药企业销售人员找到,所以,遏制医药商业贿赂还是需要“两手抓”,一方面加大对行贿行为的惩罚力度,让药企、药企销售人员不敢行贿,另一方面需要加大对医院医务人员的“管控”,从根本上杜绝医药商业贿赂发生的可能,从而减少医疗领域贿赂案件的发生。

关于进行低成本可持续的有效在线学术推广,欢迎与Dr.2交流联系(微信号:medicool-1)


浏览次数:3329次