近期,中国检察网公布了2020年7月杭州市医疗保障局医疗保障管理服务中心医疗审核二处副处长杨敏毅接受纪律审查和监察调查后,以涉嫌受贿罪提起诉讼的起诉书。

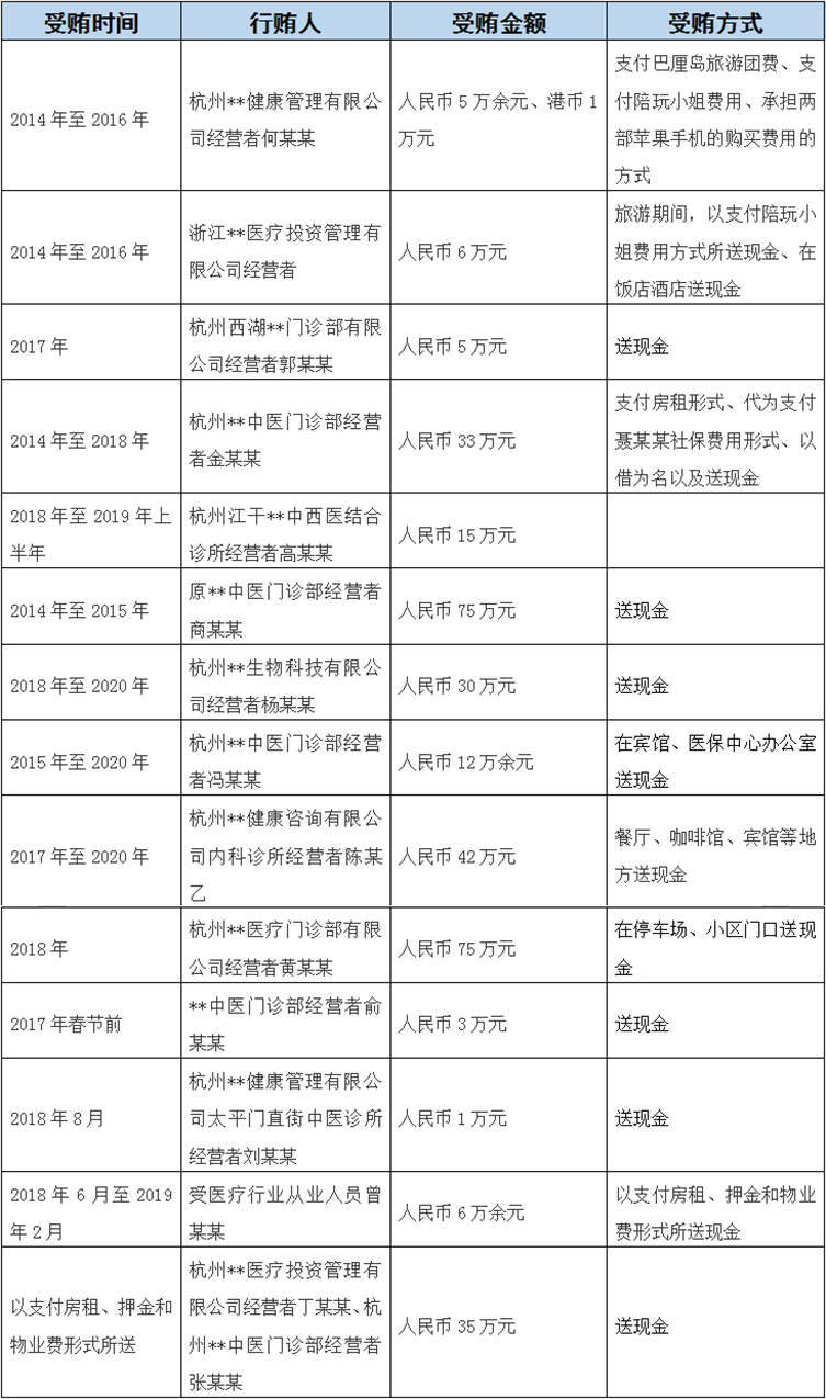
起诉书显示,经依法审查查明:2014年至2020年期间,被告人杨敏毅利用先后担任杭州市**管理服务中心医疗审核一处主任科员和医疗审核二处副处长的职务便利,为医药企业(门诊部)经营者在医保业务等方面谋取利益,索取或非法收受医药企业(门诊部)经营者何某某、宋某某、郭某某、金某某、高某某、商某某、杨某某、冯某某、陈某乙、黄某某、俞某某、刘某某、曾某某、丁某某和张某某等人财物,共计人民币348万余元、港币1万元。
通过整理表格可以发现,被告人杨敏毅在杭州市**管理服务中心医疗审核一处主任科员和医疗审核二处副处长任职期间,他利用他的职责权力为,为医药企业(门诊部)经营者在医保业务等方面谋取利益,而且受贿的方式可谓是五花八门,除了常规的送现金,医药企业(门诊部)还会通过支付房租、押金和物业费、支付巴厘岛旅游团费、支付陪玩小姐费用、承担两部苹果手机费用等方式向其行贿。
从杭州医保局官网可以看到,被告人杨敏毅任职期间的负责的内容如下:
1、承担全市医疗保障经办内控管理和业务标准化建设工作;指导城区医疗保障业务具体经办工作。
2、承担全市医疗保障基金运行管理的事务性工作。
3、担医保审核支付、药品与医用耗材采购、目录库管理和异地就医联网结算经办等事务性工作。
4、承担全市医疗保障经办稽核体系建设工作;承担局机关查处医保违规违法案件的事务性工作。
5、完成市医疗保障局交办的其他任务。
当然,医保工作人员利用负责医保方面的职务便利收受贿赂的案件并不局限于被告人杨敏毅的这个案例——为医疗企业(门诊部)在医保业务方面谋取利益的情况。通过浏览中国检察网、中国裁判文书网近五年发布的医保工作人员受贿文书,可以发现,医药企业(门诊部)、医院向医保工作人员行贿的主要目的可以大致分为这五大类:
1.为药店申报医保定点资格方面给予帮助;在GSP认证行政许可、日常监管和行政执法等方面提供关照;
2.为医疗机构确定县新农合定点医疗机构、审核新农合医疗补偿费用材料等方面给予帮助;
3.为城乡居民医保报补基金审核和拨付等方面提供便利、谋取利益;
4.为零售药店在医疗机构执业许可证办理、抗癌药品销售定点药店资格申请、尽快恢复因违规被暂停的医保定点提供帮助;
5.为药企所生产、代理的药品进入省医保目录给予帮助。
一、安庆市医药管理局局长、药品监督管理局局长、食品药品监督管理局局长为某源大药房有限公司在GSP认证行政许可、日常监管和行政执法等方面提供关照,为申请医保定点药房提供帮助
经审理查明:2001年至2020年,被告人王富智在分别担任安庆市医药管理局局长、安庆市药品监督管理局局长、安庆市食品药品监督管理局局长、安庆市人民防空办公室主任期间,利用职务上的便利,非法收受相关行政管理对象给予的现金1959000元及价值206000元消费卡,共计收受贿赂价值人民币2165000元,并为他人谋取利益。
2002年至2011年,王富智在任职期间,接受安徽省某源大药房有限公司董事长燕某的请托,为该公司在GSP认证行政许可、日常监管和行政执法等方面提供关照,并非法收受燕某贿送的现金共计170000元。
在这部分犯罪事实中,通过证人和被告人王富智的供述可以了解到,安徽省某源大药房有限公司董事长燕某在2010年上半年的一天,和被告人王富智说想要准备申报医保定点药房,希望被告人能给予帮助,并向其行贿10000元现金。
二、合管办(县农村合作医疗管理委员会办公室)主任利用职务之便为双牌民康医院被确定为双牌县新农合定点医疗机构、审核新农合医疗补偿费用材料等方面给予帮助
文书网公布的这个驳回通知书中显示,被告人胡某某与同案人盘某某、赵某某具有管理、审核和支付合作医疗基金的职责,三人明知双牌民康医院存在虚抬药价、分解住院套取医保资金问题,不予审查核减或者止付,造成公共财产遭受重大损失的事实是客观存在的,有《双牌县新型农村合作医疗实施办法》等书证、证人姜某等人的证言,同案人盘某某、赵某某的供述,会计审计鉴定报告等证据证实,足以认定。
通过在网络上搜索这个案件的始末,天眼查显示这个案件的被告人职位以及负责内容分别是被告人胡尚峰负责合管办主任负责主持合管办全面工作、被告人盘先华负责合管办副主任分管审核并负责县级及以上定点医疗机构补偿审核工作、被告人赵海荣负责合管办副主任分管基金财务并负责网络信息化建设及定点医疗机构补偿单制作。这3面被告人利用职务便利,为双牌民康医院在确定为双牌县新农合定点医疗机构、审核新农合医疗补偿费用材料等方面提供帮助和便利,并收受双牌民康医院杨某1的贿赂8.1万元、1.6万元、1.7万元。
三、城乡居民基本医疗保险管理中心原主任许梁利用职务便利,为城乡居民医保报补基金审核和拨付等方面提供便利、谋取利益
经调查,2013年至2020年,许梁在先后担任太和县农村合作医疗管理中心副主任、主任、太和县城乡居民基本医疗保险管理中心主任期间,利用职务便利,非法收受于某某等人财物共计84.06万元,为于某某等人在新农合定点医疗机构申报、新农合报补基金、城乡居民医保报补基金审核和拨付等方面提供便利、谋取利益。此外,许梁还存在其他违纪违法问题。2021年5月,太和县纪委监委给予许梁开除党籍、开除公职处分,其涉嫌犯罪问题移交司法机关处理。
案件于6月24日上午,太和县人民法院在第一审判法庭以远程视频方式公开开庭审理太和县城乡居民基本医疗保险管理中心原主任许梁涉嫌受贿罪一案,被告人许梁当庭认罪认罚,案件将择期宣判。
四、医保官员利用职务便利,为零售药店在医疗机构执业许可证办理、医保定点办理、抗癌药品销售定点药店资格申请、尽快恢复因违规被暂停的医保定点。
经依法审查查明:2010年至2020年期间,被告人梁某某在担任太和县**委员会**、太和县*乙局**期间(主持工作)期间,利用职务便利,在医疗机构执业许可证办理、医保定点办理、抗癌药品销售定点药店资格申请、诊所验收、医保资金违规使用处罚、职务晋升、工作调动等方面为他人谋取利益,非法收受他人财物,合计价值人民币94.8万元(以下未标明币种的均为人民币)。
在文书中罗列的犯罪事实中,有两条犯罪事实有些引人注目:
2019年9月份的一天,安徽*丁大药房零售连锁有限公司**分店法定代表人许某某为让梁某某帮忙为其药店开通医保定点,在梁某某位于**小区的家中送与其现金5000元,梁某某予以收受。
2020年9月份的一天,许某某为让梁某某帮忙尽快恢复安徽*丁大药房零售连锁有限公司*戊大药房、*己大药房因违规被暂停的医保定点,在梁某某位于太和县世家小区的家中送与其现金5000元,梁某某予以收受。
2020年1月份的一天,太和县*癸大药房投资人胡某某为让梁某某帮忙恢复其药房因违规被暂停的医保定点,送与梁某某面值2000元的*甲购物卡和一张草原牧女图,梁某某予以收受。
该案中,行贿人想通过向医保工作人员行贿这种违法行为来为其先前违规行为造成的暂停医保业务来买单。如若不从根本上解决问题,这就像是个死循环、无底洞,在被查、被暂停、行贿、继续被查、被暂停……这个怪圈中无限循环,循环往复。
五、医疗保险处处长帮助某药业公司代理的“注射用红某黄色素”进入省医疗保险药品目录收受贿赂10万元
在2017年中国裁判文书网发布的安徽省人力资源和社会保障厅(原安徽省劳动和社会保障厅)工伤保险处工作主任朱彪的判决书中,法院经审理查明的犯罪事实有一条显示:安徽沃某药业有限公司负责人陈某(另处)为让其代理的“注射用红某黄色素”药品进入安徽省医疗保险药品目录,请朱彪为其找安徽省人力资源和社会保障厅原医疗保险处处长童某(已判刑),请童某在陈某代理的“注射用红某黄色素”进入安徽省医疗保险药品目录一事上给予关照,朱彪答应帮忙,并请童某在“注射用红某黄色素”一事上照顾陈某,后该药品进入安徽省基本医疗保险、工伤保险和生育保险药品目录,2010年7月,陈某送给朱彪10万元表示感谢,朱彪收下该款,用于购车等花销。
童某即童宗伦,案发前任安徽省人力资源和社会保障厅(以下简称省人社厅)医疗保险处原处长。在童宗伦受贿一案审理的文书显示,合肥市中院审理查明:2004年至2010年间,被告人童宗伦利用其担任省人社厅医疗保险处处长以及安徽省基本医疗保险、工伤保险和生育保险药品目录领导小组办公室负责人的职务便利,多次接受他人关于所生产、代理的药品进入省医保目录等事项的请托,共收受他人人民币92万元和18张共价值18000元人民币的购物卡。
在童宗伦的被起诉的犯罪事实中可以猜测,向这名被告人行贿的人几乎都是医药企业的工作人员,这些药企的工作人员为什么不惜违法法律也要让其代理的药品进入医保的药品目录呢?
无论是对药企的销售人员们来说,还是药企的负责人们,他们生产、代理的药品能够进入医保药品目录当中,这就意味着其可以拥有稳定的销售额以及部分提成,掌握了市场覆盖的“密码”,几乎是“旱涝保收”的,稳赚不赔的,这也就是为什么这些药品企业的相关人员费劲心思,不惜花大价钱、“找关系”也要让其公司名下的药品进入医保药品目录的原因。