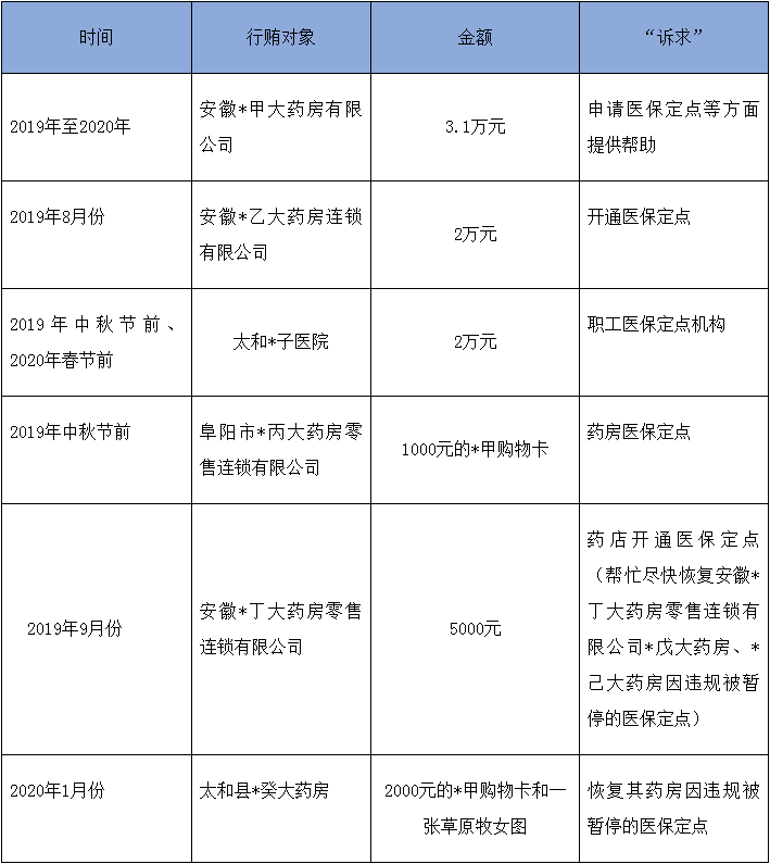
近期,中国检察网上公布了一则安徽省太和县医保局副局长涉嫌受贿的起诉书,其中有多家药店行贿,目的都是要开通或者恢复医保定点。
起诉书显示,被告人梁某某在2010年至2020年期间,担任太和县**委员会**、太和县*乙局**期间(主持工作)期间,利用职务便利,在医疗机构执业许可证办理、医保定点办理、抗癌药品销售定点药店资格申请、诊所验收、医保资金违规使用处罚、职务晋升、工作调动等方面为他人谋取利益,非法收受他人财物,合计价值人民币94.8万元。
(本图表仅选取和申请、开通医保相关的受贿犯罪事实)
从起诉书中的内容可以看出,这名被告人的职位在医疗行业中是不低的,可以满足行贿人的各项“诉求”:申请、开通医保定点、恢复因为违规被暂停的医保定点。而且,向其寻求帮助的行贿人是以药房居多,6个当中就有5个药房。
那么,问题来了,为什么会有这么多的药房想要申请为医保定点机构呢?是想要打开医药领域的销售大门,还是因为有利可图?这个有利可图是从销售医保药品上获益,还是通过使用非法手段骗取医保来获益呢?
闻家大药房利用医保定点,大量空刷他人医保卡,两名被告人一年内分别套取医保基金15万余元、13万余元
经审理查明,2011年3月2日,被告人骆某某和前夫应某1共同出资经营杭州市富阳区××镇的杭州富阳闻家大药房,法定代表人为被告人骆某某,2018年6月12日变更法定代表人为骆某某儿子应某2。2018年11月开始,被告人马某某到闻家大药房上班,并于2019年11月19日变更为法定代表人。
2018年2月至2019年12月间,被告人骆某某单独或伙同被告人马某某在经营闻家大药房过程中,收集李某、郎某、朱某、洪某等20余人持有的医保卡,采用空刷医保药品等方式骗取国家医保基金15万余元。其中,被告人骆某某于2018年2月至2019年12月间累计骗取医保基金15万余元;被告人马某某于2018年11月至2019年12月间累计骗取医保基金13万余元。
在证人证言中可以了解到,这个案件套取医保的方式是相对单一的,两位被告人是采取多刷药品、借用市民卡空刷以及赠送礼品等方式来套取医保基,甚至在明知持卡人当年账户里的钱照规定是不能购买保健品的情况下,被告人依旧会将医保卡中的金额刷空,相对应的“送”给持卡人和医保金额差不多的保健品或者营养品。
该药店套保、骗保的方式屡试不爽,在这一年的时间里,两人合计套取了近30万元的医保基金,这就足以证明严厉打击骗取医保专项工作的必要性。
药店除收集参保人医保卡空刷医保卡之外,还会通过哪些方式套取医保基金?
1.药店存在药品进销存不符的违法行为

在南通市医疗保障局微信公众号发布的医保欺诈骗保的典型案例中就有药店就存在这种违法行为:南通市隆洋药店药品进销存不符骗取医保基金案。
2019年10月,抽查南通市隆洋药店五种药品进销存,发现该药店存在药品进销存不符等违规行为。医保部门根据《南通市医疗保险基金及医疗服务行为管理暂行办法》(通人社规〔2017〕9号)、《南通市医疗保险定点医疗机构诚信服务信用等级管理办法》(通人社规〔2017〕16号)、《南通市医疗(生育)保险定点零售药店服务协议(2019版)》等规定,作出以下处理:1.信用记分2分;2.追回药品进销存不符相关费用16049元,并处违约金5000元。
2.药店存在串换药品的违规行为
在吉林医保官方公众号发布的24起欺诈骗保案件中有3起案件涉及通过串换药品欺诈骗保的行为。
白山市浑江区汇恩堂大药房十中店违规案经查,白山市浑江区汇恩堂大药房十中店串换药品,涉及违规医保费用136.00元。依据《二〇二〇年度白山市医疗保险定点零售药店服务协议》规定,作出如下处理:1.拒付违规医保基金136.00元;2.解除服务协议,且3年内不得申请医保定点零售药店。
延吉市中联保健大药房连锁有限公司四分店违规案经查,延吉市中联保健大药房连锁有限公司四分店,存在药品购销存台账账实不符、串换药品等问题,涉及医保基金134.13万元。当地医保部门根据《延边州医疗保障定点零售药店服务协议》的规定,作出如下处理:1. 追回该店违规使用医保基金134.13万元;2.解除医保服务协议。
延边正道医药连锁有限公司新药大药房八分店违规案经查,延边正道医药连锁有限公司新药大药房八分店存在串换药品问题,涉及医保基金4.79万元。当地医保部门根据《延边州医疗保障定点零售药店服务协议》的规定处理如下:1. 追回违规使用医保基金4.79万元;2.解除医保服务协议。
3.药店存在违规为参保人刷卡购买生活用品的违法行为
贵州省毕节市医疗保障局日前通报了一批典型骗保案例,涉及多家医院、村卫生室、药店,这些单位通过虚增诊断、伪造门诊补偿资料、上传虚假信息等方式骗取医保资金。
黔西县九芝堂大药房违规为参保人员刷卡购买生活用品案
2020年黔西县医保局根据市局转办案件线索调查,发现黔西县九芝堂大药房存在违规为参保人员刷医保卡购买方便面、矿泉水、红牛饮料,涉及违规金额279元;药店进销存不相符,有药品报补信息但无采购记录并通过串换药品上传报销费用,涉及金额为2979.5元。当地医保部门处理如下:1.取消该药店定点零售药店资格,且3年内不得申报;2.追回违规为参保人员刷医保卡购买生活用品,涉及金额279元,并处5倍违约金1395元;3.追回进销存不相符涉及金额2979.5元,并处5倍违约金14897.5元。
4.药店滞留、集存、空刷医保卡套现
在福建医疗保障局发布的以案说法的文章中,就列举了药店会和参保人员兑换现金骗取医保基金的违法案例。
福州市长乐医保局查实长乐区惠民药店存在串通参保人员兑换现金骗取医保基金,将营养保健品套用其他药品项目申报医保结算、且违规金额在1000元(含)以上以及集存社会保障卡等违规行为。
5.药店在患者不知情情况下,虚增费用套取医保基金的违法行为

邵阳市医疗保障局发布的欺诈骗保的通报中,就列举了一个定点零售药店欺诈骗保的典型案例
武冈市仁济药店虚增费用套取医保基金
经查,仁济药店工作人员刘某某于2019年5月份开始,为雷某某等8名尿毒症患者配送腹膜透析液和辅助治疗药物,同时代办医保补偿,医保补偿均由刘某某拿患者的证件代办,留存的银行账户为刘某某本人,经腹膜透析门诊治疗报销后,患者每个月向仁济药店支付700元左右现金。仁济药店代办医保补偿时,通过虚增生血、补钙、降压等药品,虚增费用10712元,医保基金支付10712元。武冈市医保部门作出如下处理:(1)追回违规费用10712元,返回基金账户;(2)根据《医疗服务协议》按违规金额2倍进行违约拒付处理 21424元;(3)停止邵阳仁济药店的门诊发票报账。
6.药店单方饮片合成复方违规销售
根据《江苏省基本医疗保险、工伤保险和生育保险药品目录(2018年版)》,枸杞子、菊花、石斛、绿豆、枣等99种中药饮片属于单味使用不予支付费用的中药饮片及药材,购买这些中药饮片不能纳入医保基金的支付范围。
然而,相关负责人通过现场检查药店销售台账、销售记录和处方开具情况后发现,该药店营业员在销售中药饮片过程中,将单方不予支付的中药饮片通过组合成复方的形式,达到使用个人医保账户销售的目的。药店的“单方药品可以通过开具复方处方来销售”的说法也不符合医保相关政策规定,该药店负责人也承认存在违规销售行为。
针对这种情况,相关负责人表示,下一步会约谈药房负责人,责令药店自查,根据药店自查情况和南京市医保局调查情况依法严肃处理。
7.药店开拓“代刷”业务,为非定点零售药店提供医保费用结算
(1)福建省泉州市医保部门调查发现,晋江市泰生大药房有限公司成功分店存在为非定点零售药店提供医保费用结算的违规行为,涉及金额827元。根据规定,处理如下:对该药店发放“红牌”,拒付并收取违约金共计2481元,解除服务协议,3年内不得申请医保定点。
(2)西宁御医堂大药房存在为非定点医药机构代刷卡行为,根据《青海省医疗保障定点零售药店服务协议》有关规定,追回违规医保基金6905.8元,解除医保服务协议,3年内不得重新申请医保定点服务资格。
(3)青海省富康医药连锁有限公司欣宁堂大药房存在为非定点医药机构代刷卡行为,根据《青海省医疗保障定点零售药店服务协议》有关规定,追回违规医保基金9468.5元,解除医保服务协议,3年内不得重新申请医保定点服务资格。
通过整理案例可以发现,常见的定点零售药店套取医保违法方式如下
1.药店存在药品进销存不符的违法行为
2.药店存在串换药品的违规行为
3.药店存在违规为参保人刷卡购买生活用品的违法行为
4.药店滞留、集存、空刷医保卡套现
5.药店在患者不知情情况下,通过虚增费用套取医保基金的违法行为
6.药店单方饮片合成复方违规销售
7.药店开拓“代刷”业务,为非定点零售药店提供医保费用结算
医保定点零售药店套取医保花样百出,手法不断翻新。近年来,随着国家医疗保障体系的健全完善,医保的覆盖面和基金规模不断扩大,风险点也随之增加,诈骗医保基金违法犯罪行为高发多发。
国家医保局成立以来,一直把打击欺诈骗保作为首要任务来抓。数据显示,2018年至2020年共检查定点医药机构171万家次,查处86万家次,追回医保基金348.75亿元;今年1月至8月,全国曝光典型案例14397起,各级医保部门向欺诈骗保线索举报人兑现奖励金69.66万元。