医药企业行贿,涉及药品的研发、生产、销售、税务全过程

作者Dr.2,Medicool医库公司董事长     

       

通过近几年网络曝光以及官方网站公布的起诉书、刑事判决书可以了解到,在医疗行业中,药企行贿围猎的对象是广泛的,可以是医院的医生、科室,可以是院长、主任。行贿的目的主要是维护客情、提高销量、占领市场。药企围猎对象还可以是医院外的某些“行政机关”的相关负责人,譬如药品稽查专员、药物临床试验机构办公室主任、税务稽查局局长。除了市场销售之外,药企在药品的研发、生产、销售、禁售、税务全过程中,都要与行政机关打交道。例如,食药监局的注册处处长就可以为药品在产品注册、生产许可、申报国药准字号、工艺登记、药品技术转让以及恢复违规药品生产销售等方面提供便利。


那么,下文从2020年、2021年选取几个具有代表性的案件,非医院工作人员收受医药公司贿赂,介绍都有哪种非医院工作人员也接受医药企业的贿赂。


一、药品稽查专员接受23家药企贿赂,为审批麻黄碱提供便利


中国检察网公布的这则起诉书中的被告人利用其职务便利,为23家医药公司审批麻黄碱提供便利,收受他人贿赂。



被告人朱先锋在案发时担任吉林省药品监督管理局药品稽查专员,其在2005年至2020年6月期间,利用担任吉林省食品药品监督管理局药品安全监管处、药品注册处、药品注册管理处、食品药品稽查专员办公室、药品生产监督管理处处长及药品稽查专员职务便利,根据自己负责要务给予他人便利,收受他人贿赂。


根据起诉书中记述的具体受贿情况,统计如下:



通过表格显示,被告人接受药企贿赂最长的时间跨度可达15年,接受的同一企业最高贿赂款为180万元,单笔受贿额度最高可达12.5万元。而且,在同一时期,被告人同时接受多家药企的贿赂,譬如2005年至2020年,收受贿赂人民币185万元及宝珀手表一块,经鉴定价值人民币16.277万元;2008年至2009年,收受贿赂33万元;2009年至2010年,收受贿赂42万元及价值1万元的代金卡一张。


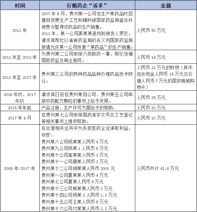
二、食品药品监督管理局药品化妆品注册管理处处长在长达9年的时间内共收受医药企业贿赂款项181.6万元(本文仅截取收受贿赂企业贿赂部分)



被告人罗志在担任省食药监局医疗器械处副处长(主持工作)、药品(药品化妆品)注册处处长期间,利用职务便利,单独、伙同他人为相关企业谋取利益,并收受相关企业的好处费,其中,被告人罗志单独受贿人民币181.6万元,行贿具体如下表所示。



从2008年到2017年,被告人共收受16个公司的“好处费”,为其在产品注册、生产许可、申报国药准字号、工艺登记、药品技术转让以及恢复违规药品生产销售等方面提供便利,而且在这些诉求中可以发现,被告人不仅会在同个时间段会接受几家企业的贿赂,也会接受同家企业在不同业务上的好处费,譬如,贵州某一公司、贵州某七公司除了在办理处室相关业务中,向被告人行贿,还分别在恢复“某药品”的生产销售、申报国药准字文号及工艺登记上通过行贿的方式寻求被告人帮助。


三、药物临床试验机构办公室主任先后通过提前药品临床试验排期、违规从事药物临床试验,为他人谋取利益,其收受贿赂150余万元和多家公司股份



2010年10月至2019年1月间,被告人顾俊相继担任上海市A中心药物临床试验机构办公室主任、新药临床研究中心主任,主管医用器械、药品临床试验的监控、管理等工作。


2016年年初至2019年1月期间,被告人顾俊利用担任上述职务所拥有的职务便利,先后通过提前药品临床试验排期、违规从事药物临床试验等方式,为多人谋取利益,多次收受他人贿赂共计人民币150余万元,并收受多家公司干股。



这个案件相对于上述的两个案件来说,是贿赂模式的晋级化,贿赂方式已经不再仅限金钱方面了,开始金钱、公司股份并重,可以用公司股份代替金钱或者使用两者对被围猎的人进行贿赂。在顾俊贪污罪二审案件二审刑事裁定书中,向被告人使用公司股份行贿的企业共有6家,其中行贿公司股份最高的可以达到40.5%,而且这6家公司行贿股份大部分是在20%上下波动。


四、国家税务局稽查局局长在虚开增值税专用发票抵扣税款案中提供帮助,收受医药公司贿赂10万元



2011年至2018年,被告人李某利用担任广汉市国家税务局第一分局局长、广汉市国家税务局稽查局局长的职务之便,为他人在企业注销清算、涉税案件的稽查处置等方面提供帮助。


2017年,被告人李某利用担任广汉市国家税务局稽查局局长的职务便利,接受四川广汉市医药开发有限公司负责人胡某的请托,为该公司在虚开增值税专用发票抵扣税款案中提供帮助,先后两次收受胡某现金共计10万元。


医药公司在虚开发票方面是很猖狂的,一旦涉及到这个违法行为,他们不赚个金盆满钵是不会罢手的,随着虚开票数的增加,涉及的金额就会增长,就像滚雪球一样,越滚越大,这也就是为什么虚开发票会在医疗贿赂中占有一席之地的原因。而被告人李某在明知这家药企存在虚开发票的问题,但是仍然选择了睁一只眼闭一只眼,只为了获得眼前的利益。


五、医药管理局、药品监督管理局、安庆市食品药品监督管理局,3管理局局长收受贿赂216.5万元,医院也涉猎其中。



2001年至2020年,被告人王富智在分别担任安庆市医药管理局局长、安庆市药品监督管理局局长、安庆市食品药品监督管理局局长、安庆市人民防空办公室主任期间,利用职务上的便利,非法收受相关行政管理对象给予的现金1959000元及价值206000元消费卡,共计收受贿赂价值人民币2165000元,并为他人谋取利益。通过整理判决书列举的被告人受贿事实,截取部分和医药相关得行贿企业以及行贿“诉求”,如下表所示:



判决书罗列的32条受贿事实中共有17条和医药领域相关,而且从其“诉求”来看,都是以行政许可、日常监管、行政执法以及司在行政许可、GMP认证、药品器械销售业务等方面寻求帮助,这17条受贿事实所收受的金额共有139.7万元,近达140万元,其总共受贿216.5万元,这和医药相关的贿赂款项就已经达到了一半多,可见被告人在利用职务便利为这些企业创造便利会有多少了。


严重的是,不仅医药企业向其行贿,谋求“福利”,就连医院也会为想要在日常监管和行政执法等方面寻求帮助——安庆某医院,向王富智行贿5.2万元。


被告人王富智身为国家工作人员,利用其担任安庆市医药管理局局长、安庆市药品监督管理局局长、安庆市食品药品监督管理局局长及安庆市人民防空办公室主任的职务便利,非法收受管理对象、单位下属给予的贿赂共计价值人民币2165000元,并为他人谋取利益,其行为构成受贿罪,判决如下:

一、被告人王富智犯受贿罪,判处有期徒刑四年八个月,并处罚金人民币三十万元。

(刑期从判决执行之日起计算。判决执行以前先行羁押的,羁押一日折抵刑期一日,即自2020年6月29日起至2025年2月28日止。罚金已缴纳。)

二、扣押在案的赃款二百一十六万五千元依法予以追缴,上缴国库。


在这五个药企行贿案件中,我们可以发现,药企行贿的目标并不固定,是根据他们的实际需求来决定的。

食品药品监督管理局药品化妆品注册管理处处长为医药企业在产品注册、生产许可、申报国药准字号、工艺登记、药品技术转让以及恢复违规药品生产销售等方面提供便利。


药物临床试验机构办公室主任先后通过提前药品临床试验排期、违规从事药物临床试验为他人谋取利益。


国家税务局稽查局局长,利用职务之便,为他人在企业注销清算、涉税案件的稽查处置等方面提供帮助。


食品药品监督管理局局长,以行政许可、日常监管、行政执法以及行政许可、GMP认证、药品器械销售业务等方面,利用职务之便为企业谋取不当利益。


可见,在药品的研发、生产、销售、禁售、税务全过程中,无论哪个环节有需求,药企都可以通过行贿方式,直接围猎与其诉求密切相关的行政机关负责人,通过不合法的途径来解决问题。


关于进行低成本可持续的有效在线学术推广,欢迎与Dr.2交流联系(微信号:medicool2)


浏览次数:3217次