舒泰神暴雷,三年内虚开发票超900张涉近8000万!

作者Dr.2,Medicool医库公司董事长     

       

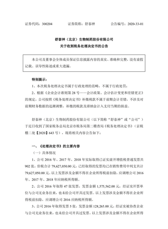
7月1日,舒泰神(北京)生物制药股份有限公司(简称“舒泰神”)发布《公告》称,近日收到了国家税务总局北京市税务局第二稽查局《税务处理决定书》。国家税务总局北京市税务局第二稽查局要求补缴三年的企业所得税约1191.38万元。


公告中表示,公司2016年、2017年、2018年实际取得已证实虚开增值税普通发票共902张,价税合计7962.71万元。根据税法相关规定,公司三年应补缴企业所得税1191.3万元,补缴检查期间房产税3.03万元,同时,对于未按照规定缴纳企业所得税、房产税加收滞纳金。

舒泰神公告称,公司接受国家税务总局北京市税务局第二稽查局的税务处理决定,不申请行政复议,且截至公告披露日公司已经完成税款和滞纳金的补缴工作。

除此次虚开发票被要求补缴税款外,舒泰神近年来便遭遇主营产品收入下滑等问题。

鼠神经生长因子曾因销售额猛增被称之为神话。2019年7月,舒泰神主营产品鼠神经生长因子被纳入到卫健委首批国家首批重点监控合理用药药品目录,随后2019年医保目录调整过程中被调出医保目录,受两目录影响,该产品销售金额呈断崖式下跌。2019年年报显示,舒泰神鼠神经生长因子销售收入3.4亿,占企业营收收入比重51.81%,收入较上一年同比下降37.22%。


事实上,虚开增值税发票已是医药行业的顽疾,此前“两票制”的推行乃至“一票制”,都是为了严格整治药企虚假销售费用、虚开发票、高开模式给医院采购返点等问题。

虚开发票与偷税、套现、贿赂、回扣等行为紧密联系,从开票公司到医药企业,从医药代表到医生,任何一环节发现的问题必将牵涉其他各方,使风险在上下之间传导。而引发风险的导火索,往往是医药企业发票不合规被税务机关稽查。

自去年6月财务部宣布加强药企税务穿透式检查监管以来,各地税务局便开始严查药企税务。自今年4月起,吉林、安徽、福建多地税务部门查处多起虚开增值税发票的案件,涉及药企近百家,医药行业的稽查风暴将越刮越严。不少涉及虚假销售费用、虚开发票、偷税漏税的企业以身试法,终究自食恶果。



2020年4月,吉林省税务局通报瑞升、文磊两家中药材公司违法虚开发票,并对主要嫌疑人进行了抓捕。与此同时,安徽马鞍山也公布了51起重大税务违法案件,其中有24家是医药企业。


2020年5月,福建省税务局莆田市局、南平市局的分别曝光了6家和38家虚开增值税发票的CSO公司,并对外公开了其涉及的相关金额及企业。


6月5日,国家医保局发布了《关于建立医药价格和招采信用评价制度的指导意见(第二次征求意见稿)》明确,建立医药价格和招采失信事项目录清单,列明的6种违法违规行为,包括医药商业贿赂、滥用市场支配地位、操纵市场价格、违反合同约定、扰乱采购秩序等违法违规、有悖诚信和公平竞争的行为。

种种迹象表明,药企合规已是医药行业发展的必然趋势。国家税务部门、工商部门等对票据违法、商业贿赂等打击力度不断加大,药企的合规问题已是保证今后能否生存的关键。今后过票、走账的医药CSO公司将成为稽查重点。

因此,药企应当将发票合规作为合规经营的重点关注对象,对可疑的发票(特别是大额费用发票)向开票方进行调查,审查该费用的真实性和合理性,发现漏洞和疑点。CSO不合规问题逐渐暴露,其日子也愈加艰难。

那么舒泰神认罚,这事情就结束了吗?洗出来的钱去了哪里?总有一个流向吧,难道被内部贪污了吗?还是变成了商业贿赂?作为上市公司由于严重违法违纪被处罚,没有人承担责任,那就是说是企业一把手直接参与指导吗?一个上市公司数年来一直靠潜规则营销,而审计机构,会计师事务所没有责任吗?每年的标准无意见的审计报告谁签字的?这些谜题是时候正面回答了,如果他们敢回复的话!


关于进行低成本可持续的有效在线学术推广,可以与作者Dr.2交流联系(微信号:medicool2)


浏览次数:2699次