新监管思路:连坐制波及零售药店和总部;药企与经销商

作者Dr.2,Medicool医库公司董事长     

       

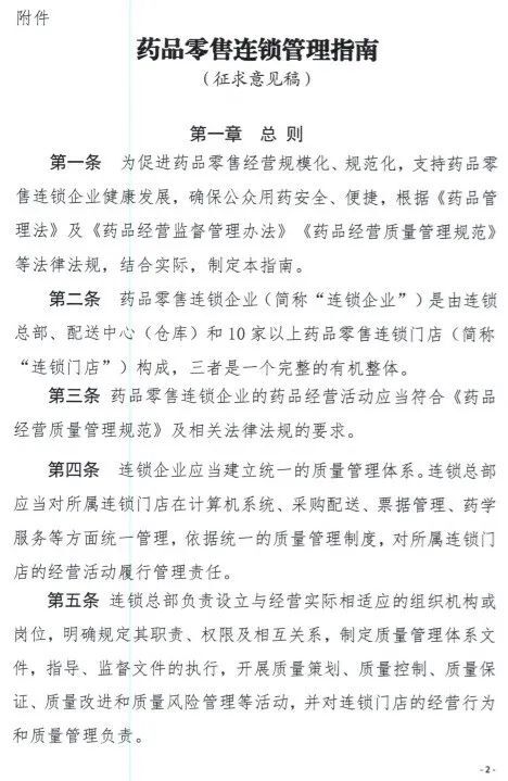
国家药监局监管司起草的一份《药品零售连锁管理指南(征求意见稿)》文件在业内流传,文件共分7章共38条,对连锁药店的多项制度进行了详细而具体的规定,明确了总部和门店的关系,门店在采购、运输、储存渠道上依附于连锁总部,连锁企业对门店的违规行为负连带责任。


首先,怎样算是药品零售连锁企业?

《征求意见稿》明确,药品零售连锁企业(简称“连锁企业”)是由连锁总部、配送中心(仓库)和10家以上药品零售连锁门店(简称“连锁门店”)构成,三者是一个完整的有机整体。

既然三者是一体的,那么一旦零售连锁门店犯事,不仅是单个门店自己的事,情况大了,可能还会波及连锁总部。

其次:连坐制,1家门店违反,连锁企业停业整顿。

《征求意见稿》对连锁企业违反GSP的行为提出了严重的惩罚措施:(GSP是《药品经营质量管理规范》的英文缩写,是药品经营企业统一的质量管理准则。药品经营企业应在药品监督管理部门规定的时间内达到GSP要求,并通过认证取得认证证书。)

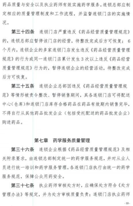
连锁门店严重违反《药品经营质量管理规范》的,连锁总部应暂停该门店的经营,待整改完成后方可恢复;6个月内,连锁企业的多家连锁门店发生违反GSP的行为或同一连锁门店累计发生3次以上违反GSP行为的,暂停连锁企业的经营活动,待整改完成后方可恢复。

连锁企业总部因违反《药品经营质量管理规范》等情形被责令整改、暂停销售期间,其各连锁门店可将配送中心(仓库)和连锁门店库存合格药品在药品有效期内销售完毕, 不得自行从其他药品批发企业(包括受托配送的药品批发企业) 购进药品。


由此可见,国家药监局的监管思路向连坐制转变,一家门店的违规行为,将会波及到整个连锁企业的经营活动。不是单一的处罚特定门店和特定行为了。说白了,就是要让连锁企业加强对门店的管理。这不仅适用于新开或并购门店,还适用于加盟进来的药店。

这与近日的国家医保局建立药品价格和招采信用评价制度有异曲同工之处,在建立守信承诺制度中要求,药企要承诺对于委托服务企业、代理企业为己方药品实施的商业贿赂、操纵市场等违法违规行为,承担连带责任,一旦有不合规、商业贿赂行为,不能再甩锅经销商了。


药品零售连锁经营统一化


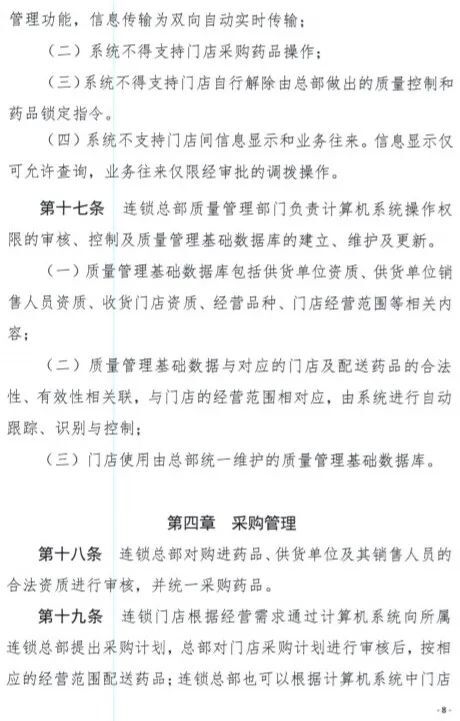
《征求意见稿》要求连锁企业应当建立统一的质量管理体系。连锁总部应当对所属连锁门店在计算机系统、釆购配送、票据管理、药学服务等方面统一管理,依据统一的质量管理制度,对所属连锁门店的经营活动履行管理责任。


01

连锁门店不得自行采购药品


连锁总部是连锁企业经营管理的核心,负责药品采购、配送及质量与安全控制,以及对连锁门店的统一管理。连锁门店按照连锁总部的制度、规范要求,承担日常药品零售及药学服务等业务。连锁门店不得自行采购药品。


也就是说,届时加盟店在采购、运输、储存渠道上,完全要依附于连锁总部。连锁门店是连锁企业的药品销售网络终端,只承担日常药品零售也药学服务业务。


02

连锁总部负责监督执业药师履职,配备足够的药师或其他药学技术人员


《征求意见稿》明确连锁企业应按《药品经营质量管理规范》规定配备足够的依法经过资格认定的药师或者其他药学技术人员,并建立制度确保药师等药学技术人员在职在岗履行药品质量管理与药学服务职责。

连锁总部应负责监督连锁门店执业药师履职情况,防止出现未凭医师处方销售、调剂处方药,处方未经审核或执业药师未在职在岗履行处方复核职责销售处方药的行为。执业药师审核、复核、调剂处方后应签名确认,其签名应经连锁总部备案并留档备查。


03

门店由总部统一配送,门店不得直接与受托配送企业发生经济和业务往来。


连锁门店经营的药品由所属连锁总部统一配送,配送过程应当符合《药品经营质量管理规范》有关要求。配送中心(仓库)不得对非本连锁企业所属门店进行药品配送。连锁企业需要委托配送的,可将其经营范围内的全部药品委托给一家具备委托资质的药品批发企业配送。

除委托配送的药品可直接由受托配送企业配送到连锁门店外,连锁门店不得直接与受托配送企业发生经济和业务往来。


04

药品经营全过程可追溯


国家的目标,绝非仅是支持药品零售连锁的发展。其背后是规范药品经营行为进而确保老百姓安全用药。

《征求意见稿》在计算机系统管理的章节中强调,连锁企业应按照《药品经营质量管理规范》及其附录的要求,建立符合药品经营和质量追溯要求的、覆盖连锁总部、配送中心(仓库)以及连锁门店的质量管理体系和计算机管理系统,实时控制并记录药品经营各环节和质量管理全过程,确保药品经营全过程可追溯。连锁总部、配送中心(仓库)、连锁门店之间应实现计算机网络实时信息传输和数据共享,并有确保数据安全的设备设施及应急措施。


可见,连锁企业要建立药品追溯系统,实现药品可追溯。连锁企业还要设立独立的质量管理机构,负责质量管理体系构建与实施。

附:《药品零售连锁管理指南》(征求意见稿)















关于进行低成本可持续的有效在线学术推广,可以与作者Dr.2交流联系(微信号:medicool2)


浏览次数:4678次