管理层动真格的了,累计行贿五百万,药企将会被禁入医药市场!带金销售再也不能甩锅给员工了!

作者Dr.2,珍立拍股份公司董事长     

       

近日,医药巨头恒瑞医药卷入麻醉科主任收受回扣贿赂300万元的案件中。4月27日广西纪检监察通报桂林三甲医院院长涉嫌受贿犯罪,被开除党籍并取消退休待遇。4月16日温州市龙湾区人民法院对温州医科大学附属第一医院原院长周蒙滔等人涉嫌受贿罪一案进行一审公开开庭审理, 周蒙滔因犯受贿罪,被判处有期徒刑六年,并处罚金人民币 50 万元……

为打击商业贿赂,过去中央和各省市有过多种探索,但仅靠个案的司法判决,难以形成有效惩戒,无法扭转市场行为,医药受贿案件仍然层出不穷,带金销售依然是医药行业的顽疾。根据以往案例,购销环节出现贿赂问题的时候,惩戒措施往往重受贿轻行贿。即使处理行贿人也只是处罚医药代表、经销商。医药企业很少被追责,承担行贿责任。

但是,近期国家医保局出台的一项信用评价制度的征求意见,剑指医药企业,明确了药企作为责任主体,代理商贿赂等需要被连坐。以前的不合规、商业贿赂可以甩锅经销商和代表个人,药企有防火墙。现在信用评价制度一出,经销商违规药企也要承担连带责任。不能像之前一样,失信行为被发现或核查后,医药企业可以“弃车保帅”。信用评价制度对药企的利益影响和威慑力度巨大。

4月,业内传出,国家医保局就《关于建立药品价格和招采信用评价制度指导意见(征求意见稿)》(以下简称《意见》)征求意见。这一《意见》显示,国家医保局将合理利用相关部门打击和治理医药领域商业贿赂、操纵市场执法成果,通过企业承诺和契约管理,采取适当的失信惩戒措施。

按照要求,即便企业雇佣人员或委托服务企业、代理企业涉嫌医药商业贿赂、操纵市场,以及其他违反相关法律法规的价格和营销行为的,药企也将被追责。根据情节轻重,企业面临书面告诫、提示风险,乃至暂停全部药品挂网、投标、配送、报销资格等处罚。


《意见》要求具体包括:

1、建立医药企业价格和营销行为守信承诺制度:医药企业应提交承诺书:承诺杜绝商业贿赂行为。承诺对于委托服务企业、代理企业为己方药品实施的商业贿赂、操纵市场等违法违规行为,连带承担价格和招采信用惩戒责任。


2、建立医药企业价格和营销失信行为主动申报制度。药企对于企业、企业雇佣人员或者委托服务企业、代理企业涉嫌医药商业贿赂、操作市场等不合法营销行为,被依法追责,或者导致行贿对象被追责,应申报省级医保部门和药品集采机构。未主动申报,已经查实,作为失信行为处理。


3、建立医药企业价格和营销失信行为信息校验制度。各级医保部门加强与相关同级部门建立固定信息共享机制,及时、全面获取本行政区域内定案的医药企业商业贿赂、操纵市场等案件情况,以此作为企业主动申报信息的校验标准。


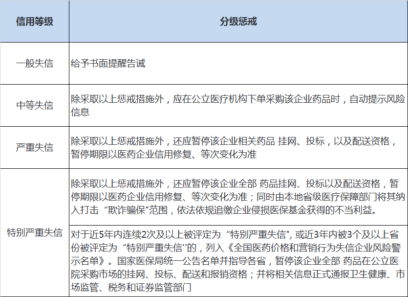
4-5、建立医药企业价格和营销失信行为信用评价制度与分级惩戒制度。按照医药企业失信行为的性质、情节、时效,以及影响范围等因素,将医药企业失信情况评定为一般、中等、严重、特别严重四个等次,四个信用评价等级,惩戒与集采、挂网、配送以及“欺诈骗保”挂钩。


6、建立医药企业价格和营销失信行为信用修复制度。医药企业失信行为发生时间和判决均超过3年的,不再计入信用评价范围。并且鼓励医药企业采取切实措施主动修复信用。


这里我们着重来看下信用评价与分级惩戒制度。

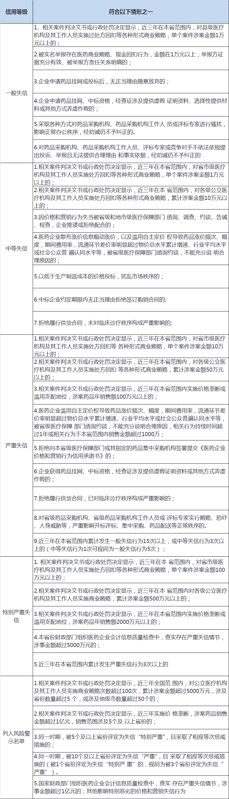
医药企业失信情况分为哪4个等级,要符合哪些情形?


由此可见,近三年在本省范围内,对县级医疗机构及其工作人员实施过处方回扣等各种形式商业贿赂,单个案件涉案金额1万元以上的,就要属于一般失信的范畴。同样,被实名举报存在医药商业贿赂、现金回扣行为,金额在1万元以上也要被列入一般失信。

中等失信情形包括了对省市级医疗机构及其工作人员实施商业贿赂,单个案件涉案金额1万元以上的;近三年在本省对各级公立医疗机构及其工作人员实施处方回扣等各种形式商业贿赂,累计涉案金额10万元以上的。

对于不同的信用等级,有哪些具体的惩戒措施呢?


可见,对各级公立医疗机构及其工作人员商业贿赂,累计涉案金额10万元以上中等失信的药企,就会影响到公立医院的采购,将给出自动提示风险。对各级公立医疗机构及其工作人员商业贿赂,累计涉案金额50万元以上的就列为严重失信,药企要被暂停该企业相关药品挂网、投标,以及配送资格。对各级公立医疗机构及其工作人员商业贿赂,累计涉案金额500万元以上特别严重失信的药企,由本地省级医疗保障部门将其纳入打击“欺诈骗保"范围。被列入失信企业风险警示名单,还会将相关信息正式通报卫生健康、市场监管、税务和证券监管部门。

在信用评价制度下,药企是商业贿赂行为,直接影响企业信用等级评定,也直接影响到公立医院采购、药品挂网、投标,以及配送的资格。以前不合规,商业贿赂大多是经销商在搞,企业还可以有防火墙,现在这个政策一出,经销商违规也算企业连带责任,员工行贿也不能只是甩锅给他,整个营销的天要变了!

关于进行低成本可持续的有效在线学术推广,可以与作者Dr.2交流联系(微信号:medicool2)


浏览次数:2924次